Rapport d’enquête sur la sécurité du transport aérien A23Q0145

Sortie latérale de piste
Propair Inc.
Beech King Air A100, C-GJJF
Aéroport de Wemindji (CYNC) (Québec)

Le Bureau de la sécurité des transports du Canada (BST) a enquêté sur cet événement dans le but de promouvoir la sécurité des transports. Le Bureau n’est pas habilité à attribuer ni à déterminer les responsabilités civiles ou pénales. Le présent rapport n’est pas créé pour être utilisé dans le contexte d’une procédure judiciaire, disciplinaire ou autre. Voir Propriété et utilisation du contenu. Les pronoms et les titres de poste masculins peuvent être utilisés pour désigner tous les genres afin de respecter la Loi sur le Bureau canadien d’enquête sur les accidents de transport et de la sécurité des transports (L.C. 1989, ch. 3).

Table des matières

    Résumé

    Le 4 novembre 2023, l’aéronef Beech King Air A100 (immatriculation C-GJJF, numéro de série B-123), exploité par Propair Inc., effectuait un vol d’évacuation médicale selon les règles de vol aux instruments depuis l’aéroport de Rouyn-Noranda (CYUY) (Québec) à destination de l’aéroport de Wemindji (CYNC) (Québec), avec à son bord 2 pilotes et 3 membres du personnel de mission. À 2 h 27, heure normale de l’Est, l’aéronef s’est posé légèrement décalé sur le côté gauche de l’axe de la piste 28 à CYNC. L’hélice et le train d’atterrissage principal gauche ont alors heurté un andain de neige qui s’étendait sur toute la longueur de la piste. L’aéronef a fait une sortie de piste sur la gauche et s’est immobilisé dans la neige à environ 45 pieds du bord de piste. Un membre du personnel de mission a été légèrement blessé. L’appareil a subi des dommages à l’hélice et au moteur de gauche et aux volets des 2 côtés.

    1.0 Renseignements de base

    1.1 Déroulement du vol

    1.1.1 Contexte

    Le matin du 3 novembre 2023, le conducteur de véhicule chargé d’effectuer l’entretien hivernal de l’aéroport de Wemindji (CYNC)Tous les lieux mentionnés sont situés dans la province du Québec, sauf indication contraire. a débuté son quart de travail à 8 hLes heures sont exprimées en heure avancée de l’Est (temps universel coordonné moins 4 heures). et était seul à travailler à l’aéroport ce jour-là. En raison des précipitations de neige tombées dans la nuit, il a entrepris de déneiger la pisteCYNC a une seule piste, la piste 10/28.. Il l’a dégagée de façon asymétrique sur une largeur approximative de 65 pieds, laissant ainsi 2 andains de neige d’environ 18 pouces de hauteur, un empiétant à 23 pieds du bord sud et l’autre empiétant à 12 pieds du bord nord de la piste. Jugeant le déneigement suffisant, il s’est ensuite affairé à d’autres tâches en prévision des vols de la journée.

    Les registres de l’aéroport indiquent que l’inspection journalière des installations, y compris des aires de mouvement, a été effectuée par le conducteur le matin du 3 novembre, après le déneigement, et aucune anomalie n’a été notée.

    À 15 h 30, un 1er appareil ayant un vol prévu s’est posé sur la piste 28. Le pilote a rapporté à son collègue qui le suivait dans un 2appareil que la piste était étroite. Ne croyant pas pouvoir effectuer un demi-tour sur la largeur de piste disponible, le pilote s’est rendu au bout de la piste pour faire demi-tour et circuler à contresens jusqu’à l’aérogare. Le 2e appareil s’est aussi posé sans encombre, et le pilote a fait demi-tour sur la piste pour revenir à l’aérogare.

    Aucun de ces pilotes n’a signalé la présence des andains sur la piste à l’exploitant de l’aéroport ni à NAV CANADA.

    Un NOTAM sur l’état de la surface de la piste (NOTAM RSC) a été publié à 16 h 20. Valable pendant 24 heures, ce NOTAM RSC rapportait les conditions suivantes :

    • un mélange de neige compactée et de gravier sur 80 % de la largeur de la piste;
    • de la neige mouillée d’une épaisseur de 1/pouce sur 20 % de la largeur.

    À 20 h 33, le service de régulation des vols de Propair Inc. (Propair) a reçu un appel du centre de coordination d’évacuation aéromédicale pour effectuer un vol de CYNC à l’aéroport de Chisasibi (CSU2). Un équipage composé de 2 pilotes et de 3 membres du personnel de mission a été désigné pour le vol en question. Le commandant de bord est arrivé à l’aéroport de Rouyn-NorandaLa base de Propair se trouve à Rouyn-Noranda. (CYUY) vers 22 h 30 pour effectuer la préparation du vol à destination de CYNC et du vol d’évacuation médicale (MEDEVAC) de CYNC à CSU2. Le NOTAM RSC de la piste à CYNC et les conditions et prévisions météorologiques pour CYNC et CSU2 ont été consultés. La météo n’étant pas favorable à CSU2, il a été décidé de faire l’évacuation médicale vers l’aéroport international de Montréal/Pierre Elliott Trudeau (CYUL).

    Le 4 novembre vers minuit, le conducteur de véhicule de CYNC a inspecté la piste en prévision de l’arrivée de 2 vols MEDEVAC de Propair dans la nuit, le 2e étant le vol de l’événement. Il n’a noté aucun changement de conditions par rapport à celles observées au moment de son départ en fin d’après-midi, quelque 8 heures auparavant.

    Vers 0 h 14, le 1er vol, sous l’indicatif PRO4200M, a décollé de CYUY à destination de CYNC.

    1.1.2 Vol de l’événement

    À 0 h 54, l’aéronef de l’événement, un Beech King Air A100, a décollé de la piste 26 de CYUY à destination de CYNC pour effectuer le vol MEDEVAC sous l’indicatif PRO4215M, avec à son bord l’équipage constitué par le service de la régulation des vols de la compagnie. Le commandant de bord, qui occupait le siège de gauche, était le pilote aux commandes (PF). Le pilote occupant le siège de droite détenait aussi la qualification de commandant de bord sur type, mais exerçait la fonction de premier officier et pilote surveillant (PM) pendant le vol à l’étude.

    Vers 1 h 15, la régulation des vols de Propair a contacté le personnel de CYNC pour l’avertir que les 2 vols étaient en route. L’interlocuteur à CYNC n’a rien signalé de spécial à Propair à cette occasion.

    À 1 h 45, le vol PRO4200M s’est posé sans encombre sur la piste 28 à CYNC. Le pilote au sol a contacté le pilote du vol PRO4215M pour lui faire un compte rendu de ses observations météorologiques, sans mentionner les conditions de la piste.

    À 2 h 08, soit 23 minutes après l’atterrissage sans encombre du vol PRO4200M, le vol PRO4215M a amorcé sa descente pour effectuer une approche de navigation de surface piste 28.

    L’approche a été effectuée selon les critères du manuel de procédures d’exploitation normalisées (SOP) de la compagnie et du manuel d’utilisation de l’aéronef. L’appareil a franchi le seuil de piste à une hauteur d’environ 30 pieds et a touché la piste aux alentours de 400 pieds au-delà du seuil à 2 h 27, légèrement décalé sur la gauche de l’axe normal de piste, mais dans les limites latérales de la piste. Peu après le toucher des roues, le train d’atterrissage principal et l’hélice de gauche ont heurté un andain de neige qui se trouvait sur la piste et s’étendait sur toute sa longueur (figure 1).

    Figure 1. Andain de neige présent sur le côté gauche de la piste 28 à l’aéroport de Wemindji (Source : Propair, avec annotations du BST)
    Image

    L’appareil a alors fait une embardée, puis une sortie de piste sur la gauche. Il s’est immobilisé dans la neige à environ 45 pieds du bord gauche de la piste (figure 2).

    Figure 2. Aéronef de l’événement après la sortie latérale de piste (Source : Propair)
    Image

    Les pilotes ont sécurisé l’appareil, et les occupants ont pu sortir par la porte. Un membre du personnel de mission a subi des blessures légères, mais a pu évacuer l’appareil sans assistance. Le conducteur de véhicule, qui était à l’aérogare, s’est rendu rapidement sur les lieux et a emmené les évacués à l’aérogare à bord de son véhicule. L’appareil a subi des dommages mineurs.

    1.2 Personnes blessées

    Deux pilotes et 3 membres du personnel de mission étaient à bord. Le tableau 1 donne un aperçu de la gravité des blessures.

    Tableau 1. Personnes blessées

    Gravité des blessures

    Membres de l’équipage

    Passagers

    Personnes ne se trouvant pas à bord de l’aéronef

    Total selon la gravité des blessures

    Mortelles

    0

    0

    0

    Graves

    0

    0

    0

    Légères

    0

    1

    1

    Total des personnes blessées

    0

    1

    1

    1.3 Dommages à l’aéronef

    L’hélice et le moteur de gauche ainsi que les volets des 2 côtés ont subi des dommages mineurs lors de l’impact avec l’andain de neige.

    1.4 Autres dommages

    Un feu de bord de piste a été arraché lors de la sortie de piste.

    1.5 Renseignements sur le personnel

    1.5.1 Équipage de conduite

    Tableau 2. Renseignements sur le personnel

    Commandant de bord

    Premier officier

    Licence de pilote

    Licence de pilote professionnel – avion (CPL)

    Licence de pilote professionnel – avion (CPL)

    Date d’expiration du certificat médical

    1er octobre 2024

    1er octobre 2024

    Heures totales de vol

    1134,1

    1320,1

    Heures de vol sur type

    700,6

    423,5

    Heures de vol au cours des 24 heures précédant l’événement

    1,7

    0

    Heures de vol au cours des 7 jours précédant l’événement

    6,1

    24,5

    Heures de vol au cours des 30 jours précédant l’événement

    54,2

    79,7

    Heures de vol au cours des 90 jours précédant l’événement

    138,7

    164

    Heures de vol sur type au cours des 90 jours précédant l’événement

    138,7

    164

    Heures de service avant l’événement

    3,9

    3,9

    Heures hors service avant la période de travail

    104,6

    50

    Le commandant de bord et le premier officier détenaient la licence et les qualifications nécessaires pour effectuer le vol à l’étude conformément à la réglementation en vigueur.

    1.5.2 Conducteur du véhicule chargé de l’entretien hivernal

    Tableau 3. Renseignements sur le conducteur du véhicule chargé de l’entretien hivernal

    Date d’embauche à l’aéroport

    31 octobre 2023

    Situation d’emploi

    Saisonnier

    Certificat restreint d’opérateur radio (compétence aéronautique) (CRO-A)

    30 juillet 2021

    Expérience aux aérodromes

    Quelques remplacements entre septembre 2015 et décembre 2015

    Heures de service avant l’événement

    Environ 2 heures 30 minutes*

    Heures hors service avant la période de travail

    Environ 8 heures

    * Le conducteur avait terminé sa journée de travail la veille vers 16 h et était revenu à l’aéroport vers minuit pour inspecter la piste en prévision des 2 vols MEDEVAC.

    Le conducteur de véhicule chargé de l’entretien hivernal le jour de l’événement travaillait à l’aéroport depuis quelques jours et n’avait pas encore reçu de formation officielle (voir la section 1.18.3.3.2 Formation et supervision).

    1.6 Renseignements sur l’aéronef

    Tableau 4. Renseignements sur l’aéronef

    Constructeur

    Beech Aircraft Corporation*

    Type, modèle et immatriculation

    King Air A100, C-GJJF

    Année de construction

    1972

    Numéro de série

    B-123

    Date d’émission du certificat de navigabilité

    13 novembre 1987

    Total d’heures de vol cellule

    29 141,7 heures

    Type de moteur (nombre de moteurs)

    Pratt & Whitney Canada PT6A-28 (2)

    Type d’hélice (nombre d’hélices)

    Hartzell Propeller Inc. HC-D4N (2)

    Masse maximale autorisée au décollage

    12 008 lb (5446 kg)

    Types de carburant recommandés

    Jet A, Jet A-1, Jet B

    Type de carburant utilisé

    Jet A

    * À l’heure actuelle, Textron Aviation Inc. détient le certificat de type pour cet aéronef.

    Aucune défectuosité non corrigée n’était consignée dans le carnet de route de l’aéronef au moment de l’événement. En outre, rien n’indique que la défaillance d’un composant ou d’un système a joué un rôle dans l’événement à l’étude.

    La masse et le centre de gravité se trouvaient dans les limites prescrites.

    1.7 Renseignements météorologiques

    Le rapport du Système d’information météorologique limitée (LWIS) émis le 4 novembre à 2 h pour CYNC faisait état des conditions suivantes :

    • vents soufflant du 270° vrai (V) à 13 nœuds;
    • température de −4 °C et point de rosée de −6 °C;
    • calage altimétrique de 29,85 pouces de mercure (inHg).

    Les conditions rapportées par le LWIS à minuit, qui ont été utilisées par les pilotes lors de la planification du vol, étaient les suivantes :

    • vents soufflant du 290°V à 15 nœuds avec des rafales à 22 nœuds;
    • température de −4 °C et point de rosée de −6 °C;
    • calage altimétrique de 29,82 inHg.

    Les conditions météorologiques au moment de l’atterrissage n’ont pas été considérées comme un facteur dans le présent événement.

    1.8 Aides à la navigation

    Sans objet.

    1.9 Communications

    Sans objet.

    1.10 Renseignements sur l’aérodrome

    CYNC compte 1 piste, la piste 10/28, qui est en gravier, mesure 3511 pieds de long et 100 pieds de large et est éclairée grâce à un balisage lumineux d’aérodrome télécommandé (ARCAL) à intensité variable (type K). Cette piste est desservie par la voie de circulation A, elle aussi en gravier.

    CYNC dispose d’une station radio d’aérodrome communautaire (CARS), disponible du lundi au vendredi et le dimanche à heures fixes et jusqu’à 22 h au plus tard, pour fournir aux pilotes des services de soutien à l’aviation, notamment un service météorologique et un service de communications.

    1.11 Enregistreurs de bord

    L’aéronef était équipé de 2 systèmes de positionnement mondial (GPS), de modèle GTN 650 fabriqué par Garmin.

    L’aéronef était également équipé d’un enregistreur de conversations de poste de pilotage (CVR) d’une capacité d’enregistrement de 120 minutes.

    Les 3 unités ont été expédiées au Laboratoire d’ingénierie du BST à Ottawa (Ontario) pour examen. Les données sur la trajectoire et les vitesses du vol à l’étude ont été téléchargées des cartes mémoires des unités GPS et les données stockées dans le CVR ont été téléchargées avec succès et comprenaient les enregistrements audios du vol à l’étude.

    1.12 Renseignements sur l’épave et sur l’impact

    Les données GPS recueillies et les photos du lieu de l’événement ont permis de déterminer qu’après le toucher des roues, 1,8 seconde s’était écoulée avant que la roue du train d’atterrissage principal et l’hélice du moteur gauche ne heurtent l’andain de neige sur la piste. L’appareil a alors fait une embardée et une sortie de piste du côté gauche pour s’immobiliser sur ses roues à 1000 pieds au-delà du seuil et à 45 pieds au-delà du bord de piste.

    1.13 Renseignements médicaux et pathologiques

    Rien n’indique que des facteurs médicaux ou physiologiques ont nui à la performance de l’équipage de conduite ni à celle du conducteur de véhicule. Selon l’examen des horaires de travail et de repos de l’équipage de conduite, rien n’indique que la fatigue a nui à sa performance.

    1.14 Incendie

    Rien n’indique la présence d’un incendie avant ou après l’événement.

    1.15 Questions relatives à la survie des occupants

    Sans objet.

    1.16 Essais et recherche

    1.16.1 Rapports de laboratoire du BST

    Le BST a produit les rapports de laboratoire suivants dans le cadre de la présente enquête :

    • LP154/2023 – NVM Recovery – GPS and Transponders [Récupération de la mémoire non volatile – GPS et transpondeurs]
    • LP173/2023 – CVR Audio Recovery [Récupération des données audio du CVR]

    1.17 Renseignements sur les organismes et sur la gestion

    1.17.1 Propair Inc.

    Propair est titulaire d’un certificat d’exploitation aérienne (CEA) et mène ses activités conformément aux exigences des sous-parties 703 (Exploitation d’un taxi aérien) et 704 (Exploitation d’un service aérien de navette) du Règlement de l’aviation canadien (RAC). Le vol de l’événement était effectué en vertu de la sous-partie 703. La compagnie est aussi titulaire d’un certificat d’organisme de maintenance agréé délivré en vertu de la sous-partie 573 du RAC.

    La compagnie offre un service de vols nolisés pour passagers et fret ainsi qu’un service de transport aéromédical. Propair est le fournisseur principal de vols MEDEVAC du Conseil Cri de la santé et des services sociaux de la Baie James.

    1.17.2 NAV CANADA

    NAV CANADA est le fournisseur de services de navigation aérienne dans l’espace aérien canadien. NAV CANADA s’est vu déléguer, par le ministre des Transports, « la responsabilité de la collecte, de l’évaluation et de la dissémination de l’information aéronautiqueTransports Canada, TP 14371F, Manuel d’information aéronautique de Transports Canada (AIM de TC), en vigueur du 5 octobre 2023 au 21 mars 2024, MAP – Cartes et publications aéronautiques, section 1.0 : Renseignements généraux. » et aussi « la responsabilité de la prestation des services de météorologie aéronautique pour l’espace aérien canadienIbid., MET – Météorologie, section 1.1 : Généralités. ». NAV CANADA est ainsi la principale source d’information disponible pour la planification de vol et offre un site Web consacré à la planification de volNAV CANADA, Planification du vol, à l’adresse https://spaces.navcanada.ca/fr/workspace/flightplanning (dernière consultation le 29 décembre 2025)..

    1.17.3 Aéroport de Wemindji

    CYNC est l’un des aéroports canadiens appartenant à Transports Canada (TC) et exploités par TC en vertu d’un certificat d’aéroport. En revanche, TC sous-traite une partie de l’administration, de l’exploitation et de l’entretien de l’aéroport à la Première Nation crie de Wemindji.

    1.17.3.1 Exploitant de l’aéroport

    Dans le cas où l’exploitant d’un aéroport est une personne morale, comme c’est le cas ici, la gestion de l’aéroport est déléguée à une personne physique : le dirigeant d’aéroport.

    Selon le RAC,

    dirigeant s’entend : [...]

    h)   en ce qui concerne un aéroport :

           (i)  de toute personne qui est employée ou engagée à contrat par son exploitant, à plein temps ou à temps partiel, comme directeur d’aéroport, ou de toute personne occupant un poste équivalent.

           (ii) de toute personne qui exerce le contrôle de l’aéroport en qualité de propriétaire.

           (iii) du gestionnaire supérieur responsable nommé par son exploitant [...]Transports Canada, DORS/96-433, Règlement de l’aviation canadien, alinéa 103.12h)..

    Contrairement à des postes similaires pour les exploitants aériens et les organismes de maintenance agréés, le poste de dirigeant d’aéroport n’est pas rattaché à des exigences minimales en matière d’expérience pertinente ou de qualifications spécifiques en vertu du règlement.

    1.17.3.2 Personnel
    1.17.3.2.1 Transports Canada

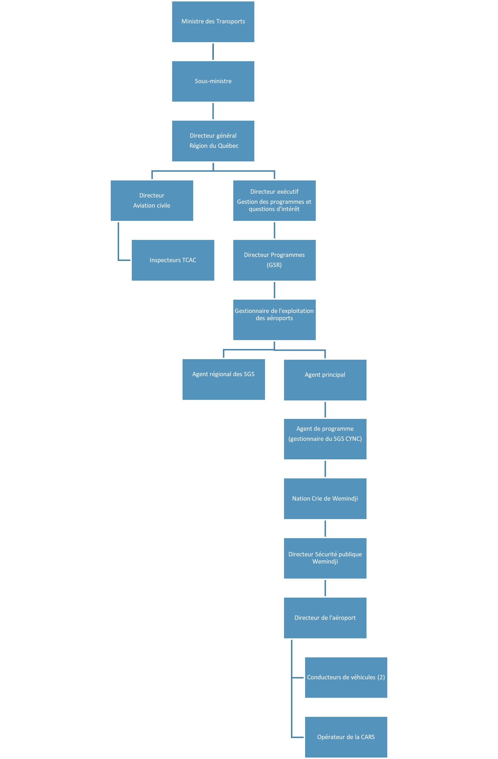
    En tant qu’exploitant d’aéroport, TC nomme des membres de son personnel à titre d’agents délégués et leur assigne la responsabilité d’un ou de plusieurs aéroports. Dans le cas de CYNC, le dirigeant de l’aéroport est la personne qui détient les pouvoirs administratifs et financiers, soit le gestionnaire supérieur responsable (GSR). Le GSR relève du directeur exécutif de la Gestion des programmes et des questions d’intérêts, qui à son tour, relève du Bureau de la Direction générale régionale – Région du Québec de TC (annexe A).

    Ce GSR, le plus haut responsable de l’exploitation de l’aéroport, a aussi la responsabilité de toutes les activités couvertes par les certificats d’exploitation et du maintien des systèmes de gestion de la sécurité (SGS) des aéroports détenus et exploités par TC dans la Région du QuébecEn tout, TC est propriétaire de 14 aéroports (11 petits et 3 grands) au Québec et est l’exploitant de 11 d’entre eux..

    Par ailleurs, les membres du personnel de TC ci-dessous, qui se rapportent au GSR, ont tous des responsabilités relatives aux aéroports de TC :

    • le gestionnaire de l’exploitation des aéroports,
    • l’agent régional des SGS,
    • l’agent principal de l’exploitation des aéroports,
    • l’agent de programme (gestionnaire du SGS).
    1.17.3.2.2 Première Nation crie de Wemindji

    La Première Nation crie de Wemindji est une communauté autochtone du Québec, qui compte environ 1600 habitantsEn 2021, la communauté comptait 1562 habitants selon le recensement de cette année-là. et est située sur la côte est de la baie James. Son conseil de bande est formé de 7 élus, qui déterminent les orientations et supervisent les différents départements de la communauté.

    La Première Nation crie de Wemindji a signé un contrat de sous-traitance avec TC pour certains aspects de la gestion de CYNC. Selon les termes de ce contrat, le personnel travaillant à l’aéroport, y compris le directeur de l’aéroport, est embauché et supervisé par la Première Nation crie. Le personnel travaillant à l’aéroport relève du département de la sécurité publique de la Première Nation.

    Au moment de l’événement, l’aéroport comptait 4 employés :

    • le directeur de l’aéroport,
    • 2 conducteurs de véhicule,
    • l’opérateur de la CARS.
    1.17.3.2.3 Enjeux relatifs au personnel

    De mars 2022 à juillet 2023, un important roulement de personnel s’est produit au sein de l’équipe d’exploitation des aéroports de TC. Au printemps 2022, une vague de départs a touché plusieurs postes-clés. L’embauche nécessaire pour combler ces postes s’est échelonnée sur 2022 et 2023, ce qui a laissé plusieurs postes inoccupés pendant de longues périodes :

    • Un agent principal avait été embauché en juillet 2022, 1 mois après que le poste était devenu inoccupé. Cet agent n’a pas bénéficié d’un processus d’intégration structuré. Dès son arrivée, il a dû composer avec un effectif réduit et assumer un grand nombre de responsabilités, dont celles d’agent régional des SGS et d’agent de programme, en plus de conserver certaines tâches de son poste précédent.
    • Trois gestionnaires régionaux de l’exploitation des aéroports intérimaires s’étaient succédé de mars 2022 à janvier 2023, moment où le poste a été pourvu de façon permanente.
    • Le poste d’agent de programme, inoccupé depuis novembre 2022, avait été pourvu en avril 2023.
    • Le poste d’agent régional des SGS était demeuré inoccupé de mai 2022 à juillet 2023, soit pendant plus d’un an, avant d’être pourvu.

    Cette situation a accru la charge de travail des employés en poste et a rendu l’intégration des nouveaux employés plus difficile. Au moment de l’événement, certains de ces postes étaient pourvus depuis moins d’un an.

    Le départ de personnel expérimenté entraîne inévitablement une perte de connaissances institutionnelles. Pour en limiter les effets, une période d’intégration est essentielle, y compris une formation adéquate aux tâches à accomplir ainsi qu’un accompagnement par une personne expérimentée. Selon l’information recueillie au cours de l’enquête, cette période d’intégration n’a pas pu être assurée dans la plupart des cas, en raison du manque de personnel disponible pour encadrer les nouveaux employés.

    La Première Nation crie fait, elle aussi, régulièrement face à des enjeux relatifs au personnel chargé de l’exploitation de CYNC. En effet, le recrutement de personnel local, que ce soit saisonnier (comme dans le cas des conducteurs de véhicule de déneigement) ou permanent, a été mentionné comme étant une difficulté récurrente. Au moment de l’événement, le poste de directeur d’aéroport était vacant et occupé de façon intérimaire depuis novembre 2022.  

    1.17.4 Direction générale de l’aviation civile de Transports Canada

    1.17.4.1 Mission

    L’Aviation civile de TC (TCAC) met en œuvre et gère le Programme de sécurité aérienne de TC à l’échelle du Canada, et plus particulièrement le cadre réglementaire de la sécurité aérienne et la surveillance de la sécurité aérienneTransports Canada, Manuel du programme de Transports Canada, Aviation civile pour la Direction générale de l’Aviation civile, Édition no 5 (27 juillet 2021)..

    La mission de TCAC est la suivante :

    Élaborer et administrer des politiques et des règlements pour un réseau d’aviation civile le plus sûr qui soit pour le Canada et les Canadiens, en utilisant une approche systémique de la gestion des risquesIbid., section 4.3 1) : Vision et mission de TCAC, p. 8..

    TCAC préconise une approche systémique de la gestion des risques, car une telle approche « favorise la mise en place de processus transparents qui établissent une ligne de responsabilité sans équivoque en ce qui a trait à la prise de décisionIbid., section 4.3 4) : Vision et mission de TCAC, p. 9.. »

    Cette approche se veut d’être appliquée dans l’élaboration des politiques et des règlements, mais aussi dans l’administration de ces politiques et règlements, c’est-à-dire dans les activités de surveillance de TCAC.

    Il incombe à TCAC, entre autres, de veiller à ce que les règlements en vigueur et les normes de sécurité applicables soient respectés par tous les intervenants, et notamment par les exploitants d’aéroports.

    1.17.4.2 Structure organisationnelle

    Au moment de l’événement, TCAC avait à sa tête un directeur général et un directeur général associé et était constituée de son Administration centrale et de 5 directions régionales.

    Les directions régionales sont des unités opérationnelles responsables de la surveillance de la sécurité aérienne des entreprises détentrices d’un document d’aviation canadien qui ont généralement leur siège social dans leur région et d’autres exploitants, comme les exploitants d’aéroports. Leurs activités d’assurance de la qualité et d’analyse des données améliorent le programme de surveillance. Enfin, elles disposent d’unités régionales d’application de la loi, qui mènent, entre autres, des activités punitives dans ce domaineIbid., Annexe A 9) – Descriptions de l’organisation de TCAC, p. 23..

    4) Les directeurs régionaux ont une relation hiérarchique avec un directeur général régional et une relation fonctionnelle avec le directeur général et le directeur général associé, Aviation civile. […]

    5) Le rapport fonctionnel permet au directeur général de l’Aviation civile de fournir des lignes directrices dans le secteur de compétence de la Direction générale de l’aviation civile. Le rapport hiérarchique indique un pouvoir décisionnel sur le plan des ressources et des activitésIbid., sections 4.5(4) et (5) : Structure organisationnelle, p. 9 et 10..

    Le poste de GSR de l’aéroport de Wemindji relève du directeur exécutif, Gestion de programmes et questions d’intérêt, qui relève lui-même du directeur général régional – Région du Québec. De la même façon, le poste de directeur de l’Aviation civile de la Région du Québec relève lui aussi directement du directeur général régional – Région du Québec (annexe A).

    1.18 Renseignements supplémentaires

    1.18.1 Planification de vol

    1.18.1.1 Généralités

    Quel que soit le type d’opérations aériennes, la planification de vol est une étape cruciale à la sécurité du vol. C’est à ce moment-là que tous les éléments nécessaires au vol doivent être rassemblés et examinés.

    Aux termes de l’article 602.71 du RAC, « [l]e commandant de bord d’un aéronef doit, avant le commencement d’un vol, bien connaître les renseignements pertinents au vol prévu qui sont à sa dispositionTransports Canada, DORS/96-433, Règlement de l’aviation canadien, article 602.71. ».

    Dans le cas des aéronefs de l’aviation générale, la planification est faite par le pilote et elle se limite souvent à l’utilisation des informations à l’aviation disponibles dans les publications d’information aéronautique de NAV CANADA et en provenance de sites Web variés.

    Dans le cas des exploitants de services aériens commerciaux et de certains exploitants privés, les pilotes ont davantage de ressources à leur disposition, comme le manuel d’exploitation de la compagnie et les SOP et ont aussi parfois l’assistance d’un service de coordination des vols pour la planification et l’exécution du vol.

    Propair dispose d’un service de régulation des vols, qui, entre autres, gère les demandes d’évacuation médicale. Pour le vol à l’étude, le régulateur de vol a effectué la coordination avec le client et constitué l’équipage pour cette mission. La planification du vol, y compris la consultation de l’information aéronautique, reste sous la responsabilité de l’équipage de conduite.

    1.18.1.2 Information aéronautique

    NAV CANADA, qui a la responsabilité de disséminer l’information aéronautique au Canada, publie pour cela différents produits d’information aéronautique en fonction de la nature et de la durée de validité de l’information à publier.

    Des avis connus sous le nom de NOTAM sont publiés pour diffuser de l’information à caractère temporaire de courte durée importante pour l’exploitation, et notamment l’information relative aux conditions de pisteTransports Canada, TP 14371F, Manuel d’information aéronautique de Transports Canada (AIM de TC), en vigueur du 5 octobre 2023 au 21 mars 2024, MAP – Cartes et publications aéronautiques, section 3.1 : Généralités.. Dans ce cas, NAV CANADA publie des NOTAM RSC « pour avertir les pilotes de la présence de contaminants naturels à la surface des pistes […] qui risquent de nuire au freinage de l’aéronef et à la performance opérationnelleNAV CANADA, base de données terminologiques Terminav, à l’adresse https://www1.navcanada.ca/logiterm/addon/terminav/termino_view.php?id=fa8bfe6d@6feeb229400e0a48af405086adcd5516&m=8b6f8e6d&fid=11461 (dernière consultation le 30 décembre 2025). ».

    Selon les Procédures d’exploitation canadiennes pour les NOTAM :

    L’exploitant d’aérodrome ou son délégué est responsable de l’émission, de la révision et de l’annulation des NOTAM portant sur les circonstances suivantes :

    • tout empiètement par un objet sur une surface de limitation d’obstacles de l’aérodrome;
    • la présence d’obstacles ou l’existence d’une situation dangereuse compromettant la sécurité aérienne à l’intérieur des limites de l’aérodrome;
    • tout changement du niveau de services fournis à l’aérodrome qui sont décrits dans un produit d’information aéronautique et sont pertinents à la sécurité aérienne, à l’exception des procédures aux instruments. […]
    • la fermeture de l’aérodrome ou de toute partie de l’aire de manœuvre de l’aérodrome;
    • la présence d’un contaminant sur l’aire de manœuvre; […]

    L’exploitant d’aérodrome est chargé de fournir à NAV CANADA les renseignements sur l’état de la surface des pistes et sur la valeur calculée du frottement. Ces renseignements sont soit entrés à l’emplacement dans une application Web autorisée ou un système informatisé autorisé, soit communiqués sous forme écrite au moyen du formulaire AMSCR/CRFI [compte rendu de l’état de la surface pour les mouvements d’aéronefs/coefficient canadien de frottement sur piste] disponible auprès de Transports Canada ou de NAV CANADA (ou dans un format papier ou électronique semblable), soit communiqués verbalementNAV CANADA, Procédures d’exploitation canadiennes pour les NOTAM, version 6.0 (20 avril 2023), section 2.2.2 : Exploitant d’aérodrome, p. 19 et 20..

    Toujours selon ces procédures pour les NOTAM, « [l]a largeur dégagée de la piste (si elle est réduite)Ibid., section 8.3.2 : Case E) – Compte rendu RSC pour toute la longueur de piste, p. 155. » doit être indiquée dans les NOTAM RSC.

    Dans le cas à l’étude, un NOTAM RSC contenant l’information fournie par le conducteur de véhicule de déneigement avait bien été publié pour CYNC. Ce NOTAM ne mentionnait pas la présence d’andains de neige sur la piste ni de largeur réduite.

    1.18.2 Prise de décision des pilotes et conscience situationnelle

    La prise de décision en général est un processus cognitif qui consiste à déterminer et à choisir un plan d’action parmi plusieurs alternatives. Pour les pilotes, la prise de décision est menée dans un environnement dynamique et passe par 4 étapes : recueillir l’information, traiter l’information, prendre des décisions et mettre en œuvre les décisions. La Federal Aviation Administration (FAA) aux États-Unis définit la prise de décision aéronautique comme [traduction] « une approche systématique du processus mental utilisé par les pilotes pour déterminer de manière cohérente la meilleure mesure à adopter en réponse à un ensemble donné de circonstances. Il s’agit des intentions du ou de la pilote fondées sur les plus récents renseignements à sa dispositionFederal Aviation Administration, FAA-H-80803-25C, Pilot’s Handbook of Aeronautical Knowledge (2023), chapitre 2 : Aeronautical Decision-Making, p. 2-1 à l’adresse https://www.faa.gov/sites/faa.gov/files/04_phak_ch2.pdf (dernière consultation le 30 décembre 2025).. »

    La conscience situationnelle fait partie intégrante de la prise de décision du pilote. On définit la conscience situationnelle comme étant la perception des éléments dans l’environnement, la compréhension de leur signification et la projection de leur état dans l’avenir procheM. R. Endsley, « Situation Awareness », dans : G. Salvendy et W. Karwowski (ed.), Handbook of Human Factors and Ergonomics, 5e édition, (John Wiley & Sons Inc., 2021), p. 434–435.. Dans un environnement dynamique, la conscience situationnelle requiert d’extraire de l’information de l’environnement, d’intégrer cette information avec les connaissances internes pertinentes pour se faire un modèle mental cohérent de la situation actuelle, et d’utiliser ce modèle mental pour prévoir les événements futurs.

    L’information sur les conditions de piste est un des éléments venant former ce modèle mental. De l’information à jour est donc essentielle pour que l’équipage de conduite se prépare en conséquence et exécute un plan d’atterrissage sécuritaire. L’équipage de conduite de l’aéronef à l’étude n’avait pas cette information à jour, car il n’avait pas été informé de la présence des andains de neige sur la piste et n’a pas pu se préparer en conséquence. Par ailleurs, comme il faisait nuit, malgré une bonne visibilité, l’équipage de conduite n’a pas vu ces andains sur la piste avant de se poser, tout comme l’équipage de conduite du vol précédent.

    1.18.3 Exploitation des aéroports au Canada

    L’exploitation des aéroports au Canada est régie par la partie III du RAC et plus précisément la sous-partie 302, qui stipule, entre autres, les exigences de délivrance des certificats d’aéroport et les obligations des exploitants d’aéroports. La norme connexeTransports Canada, DORS/96-433, Règlement de l’aviation canadien, Norme 322 : Aéroports. et les normes et pratiques recommandées regroupées dans la publication de TC, connue sous le nom de TP 312Transports Canada, TP 312F, Aérodromes - Normes et pratiques recommandées : Aérodromes terrestres, 5e édition (en vigueur le 15 janvier 2020).,En vertu de l’article 302.07 du RAC, les différentes versions du TP 312 sont en vigueur et applicables en fonction de la date à laquelle le certificat d’aéroport a été délivré et les diverses installations ont été mises en service. viennent préciser ces obligations.

    En tant que titulaire du certificat d’exploitation, TC est tenu d’exploiter CYNC conformément à la réglementation et aux normes et pratiques recommandées en vigueur.

    1.18.3.1 Certification et manuel d’exploitation d’aéroport

    Les articles 302.02 à 302.06 du RAC portent sur la certification des aéroports et l’article 302.02 stipule que les exploitants d’aéroports doivent soumettre un manuel d’exploitation d’aéroport (MEA) à TC pour approbation au moment de leur demande de certification. Le MEA « doit énoncer les normes que l’exploitant de l’aéroport doit respecter ainsi que les services qu’il doit fournirTransports Canada, DORS/96-433, Règlement de l’aviation canadien, paragraphe 302.08(3).. » Il contient les politiques et procédures d’exploitation de l’aéroport, y compris celles relatives au SGS exigé par l’article 107.02 du RACIbid., alinéa 302.08(4)f).. C’est en quelque sorte un contrat écrit entre l’exploitant de l’aéroport, en l’occurrence TC, et TCAC dans le cas de CYNC. « L’exploitant doit exploiter l’aéroport en conformité avec le manuel d’exploitation d’aéroportIbid.paragraphe 302.08(5).. »

    Selon le paragraphe 302.08(1) du RAC, l’exploitant doit tenir à jour le MEA et en faire approuver tout projet de modification par TCAC. Par ailleurs, le manuel du SGS de CYNC exige que le MEA soit révisé annuellement.

    La dernière révision du MEA de CYNC avait été effectuée en mai 2017 et approuvée par TCAC le 24 juillet 2017.

    1.18.3.2 Communication de l’information

    La sous-partie 302 du RAC comprend en outre les obligations des exploitants d’aéroports en matière de communication de l’information quand certaines situations existent aux aéroports, notamment toute situation dangereuse comme une piste obstruée :

    (2) Sous réserve du paragraphe (3), l’exploitant de l’aéroport doit aviser immédiatement le ministre, et faire en sorte que soit également avisée l’unité de contrôle de la circulation aérienne ou la station d’information de vol compétente, dès qu’il a connaissance des faits suivants :

           a)   tout empiétement par un objet sur une surface de limitation d’obstacles de l’aéroport;

           b)   la présence d’obstacles ou l’existence d’une situation dangereuse compromettant la sécurité aérienne à l’aéroport ou dans son voisinage;

           c)    une baisse du niveau des services fournis à l’aéroport et décrits dans une publication d’information aéronautique;

           d)   la fermeture d’une partie de l’aire de manœuvre de l’aéroport;

           e)   l’existence de toute autre situation susceptible de constituer un danger pour la sécurité aéronautique à l’aéroport et à l’égard de laquelle il serait justifié de prendre des mesures préventives.

    (3) Lorsque l’exploitant de l’aéroport ne peut faire en sorte que l’unité de contrôle de la circulation aérienne ou la station d’information de vol compétente soit avisée des faits mentionnés au paragraphe (2), il doit, immédiatement, informer directement les pilotes qui peuvent être concernés par ces circonstancesIbid., paragraphes 302.07(2) et (3)..

    Dans le cas de CYNC, la communication de l’information sur les conditions des surfaces de mouvement a été déléguée au sous-traitant, plus spécifiquement au directeur de l’aéroport en vertu du contrat de serviceTransports Canada, Technical Specifications – Contract for the Administration, Operation and Maintenance of the Wemindji Airport, Wemindji, Quebec, Contract No. T3033-170060, SGDDI no 13695791 (mars 2018), Appendix 3 – Description of Duties and Qualifications, p. 27..

    De l’information sur les conditions de la surface de la piste à CYNC avait été communiquée la veille de l’événement à NAV CANADA, qui avait alors publié cette information sous forme de NOTAM RSC à 16 h 20. Ce NOTAM ne mentionnait pas la présence d’andains sur la piste ni que celle-ci était réduite en largeur. Valable pendant 24 heures, il était toujours en vigueur au moment de la planification du vol de l’événement et au moment de l’événement.

    1.18.3.3 Entretien hivernal

    Les articles 302.410 à 302.419 du RAC, et la norme connexe 322, quant à eux, portent sur l’entretien hivernal des aéroports.

    Selon la Norme 322 :

    [l]a planification de l’entretien hivernal d’un aéroport a pour objet de minimiser les effets des conditions hivernales et de fixer, conformément au Règlement de l’aviation canadien, les exigences et les procédures de prévention ou d’élimination des conditions dangereuses afin que l’exploitation des aéronefs demeure sécuritaireTransports Canada, DORS/96-433, Règlement de l’aviation canadien, Norme 322 : Aéroports, section IV – Entretien hivernal des aéroports : Avant-propos..

    1.18.3.3.1 Plan d’entretien hivernal

    L’article 302.410 du RAC porte sur l’obligation qu’a l’exploitant d’aéroport d’élaborer un plan d’entretien hivernal, d’en effectuer l’examen au minimum une fois par an, de le modifier au besoin, et d’en informer le personnel concerné.

    L’article 302.411 du RAC stipule quels éléments ce plan doit contenir, notamment :

    b)   une description des opérations d’entretien hivernal à exécuter dans une zone côté piste une fois que celle-ci a été désignée comme étant une zone de priorité 1, une zone de priorité 2 ou une zone de priorité 3;

    c)    une méthode de communication conforme aux exigences du paragraphe 322.411(2) des Normes d’aéroports — entretien hivernal des aéroports;

    d)   une marche à suivre relative à la publication d’un NOTAM dans l’éventualité où les conditions hivernales pourraient rendre dangereuse l’utilisation d’aéronefs ou avoir une incidence sur l’utilisation de l’aire de mouvement et des installations servant à fournir des services liés à l’aéronautiqueTransports Canada, DORS/96-433, Règlement de l’aviation canadien, article 302.411.;

    Le plan d’entretien hivernal de CYNC a été approuvé conformément à la réglementation. Il décrit les politiques, normes, directives et responsabilités liées au déneigement et au déglaçage des aires de circulation de CYNC. Selon ce plan, il incombe au directeur de l’aéroport de diriger, gérer et organiser le déneigement et le déglaçage, de s’assurer de la transmission de l’information exigée au Centre d’information de vol (FIC) de Québec et de coordonner la fermeture complète ou partielle de l’aéroport au besoin en fonction de critères précisWemindji Airport, Winter Maintenance Plan 2023–2024 (version 8), p. 9.. Le personnel de déneigement, quant à lui, est bien entendu chargé d’effectuer le déneigement et le déglaçage, et ce, lui aussi en respectant des critères et un ordre de priorités établis. Ainsi, la piste doit être dégagée en priorité, et ce, sur toute sa longueur et largeur. Lors d’une tempête de neige, elle peut cependant être dégagée sur une largeur minimale de 80 pieds, mais sur toute sa largeur dès que possibleIbid., p. 11 et 12..

    Le plan d’entretien hivernal et le MEA stipulent que le personnel de déneigement a également la responsabilité d’inspecter et d’évaluer au moins 2 fois par jour (le matin et à la fin de la journée) les conditions de pisteIbid., p. 16., de maintenir un contact étroit avec le FIC de Québec et aussi de lui communiquer régulièrement les rapports sur l’état des pistes et toute information requise à des fins de coordination des opérations de déneigementIbid., p. 10..

    Le plan d’entretien hivernal de CYNC précise les critères pouvant influencer la fréquence de publication d’un compte rendu de l’état de la surface pour les mouvements d’aéronefs (AMSCR) notamment lorsque la piste n’est pas dégagée sur toute sa largeurIbid., p. 16..

    En résumé, le plan d’entretien hivernal vise ainsi à fournir des orientations à l’ensemble du personnel concerné par les opérations en hiver à l’aéroport et à garantir que les aires de circulation sont sécuritaires pour les aéronefs, les passagers et les véhicules. Il est en vigueur pendant la saison hivernale, soit du 1er novembre au 30 avril.

    Entre 2017 et 2023, les examens annuels du plan d’entretien hivernal ont été faits après le 1er novembre, à l’exception de l’année 2019. Pour la saison hivernale 2021-2022, ces examens ont eu lieu vers la fin février 2022, soit vers la fin de la saison, et pour l’hiver 2023-2024, le 30 novembre. L’enquête n’a pas permis de déterminer si les séances d’information devant être données au personnel à la suite de chaque examen annuel ont été tenues ou non pendant cette période.

    1.18.3.3.2 Formation et supervision

    Une formation adéquate est essentielle dans un milieu de travail pour réduire les dangers et contrôler les risques liés à l’utilisation de l’équipement et à l’exécution des tâches. Cette formation est particulièrement importante pour le personnel de déneigement aux aéroports, qui doit disposer de toute l’information nécessaire sur les équipements, les procédures sécuritaires et les évaluations de risques associés aux conditions hivernales.

    L’article 302.418 du RAC porte sur la formation relative au déneigement hivernal et stipule ce qui suit :

    (1)  Il est interdit à l’exploitant d’un aéroport d’assigner des fonctions relatives à son plan d’entretien hivernal de l’aéroport à une personne qui n’a pas reçu la formation qu’il offre à cet effet ainsi que les sujets prévus à l’article 322.418 des Normes d’aéroports — entretien hivernal des aéroports.

    (2)  Il est interdit à l’exploitant de l’aéroport d’assigner des fonctions de surveillance relatives à son plan d’entretien hivernal de l’aéroport à une personne qui n’a pas reçu la formation qu’il offre à cet effet ainsi que sur le contenu du plan.

    (3)  Chaque année, avant le début des opérations d’entretien hivernal, l’exploitant de l’aéroport fournit aux personnes qui seront affectées à des fonctions relatives à son plan d’entretien hivernal de l’aéroport une formation portant sur toute modification apportée au plan depuis l’hiver précédentTransports Canada, DORS/96-433, Règlement de l’aviation canadien, article 302.418..

    En conformité avec l’article 322.418 de la norme du RAC, le plan d’entretien hivernal de CYNC stipule que le directeur de l’aéroport doit évaluer les compétences du personnel, les besoins de l’aéroport et fournir la formation sur les sujets suivants avant le début des opérations hivernales [traduction] :

    • l’utilisation sécuritaire des véhicules;
    • les communications radio;
    • l’aménagement de l’aéroport;
    • l’inspection, l’entreposage et l’application du sable;
    • les procédures régissant les comptes rendus de l’état de la surface pour les mouvements d’aéronefs (AMSCR), y compris les observations, l’enregistrement et la transmission par le NES [système de saisie des NOTAM] (ou par télécopieur au FIC de Québec);
    • les méthodes de déglaçage et de déneigement des surfaces de piste, des feux de piste et de seuil, des aides à la navigation, de la signalisation et des manches à air;
    • la familiarisation avec le plan d’entretien hivernalWemindji Airport, Winter Maintenance Plan 2023–2024 (version 8), p. 14..

    La formation doit se baser sur les compétences recherchées et comprendre une partie pratique basée sur le rendementTransports Canada, DORS/96-433, Règlement de l’aviation canadien, paragraphe 302.418(4)..

    De plus, les nouveaux employés à CYNC doivent suivre des formations sur [traduction] :

    • les normes et pratiques recommandées pour les aérodromes énoncées dans le TP 312,
    • l’entretien hivernal,
    • les mesures d’urgence,
    • la gestion de la faune,
    • les facteurs humains,
    • le système de gestion de la sécurité (SGS)Transports Canada, Technical specifications – Contract for the Administration, Operation and Maintenance of the Wemindji Airport, Wemindji, Quebec, Contrat no T3033-170060, SGDDI no 13695791 (mars 2018), section 3.8, p. 19..

    Le conducteur du véhicule de déneigement de service le jour de l’événement avait été embauché quelques jours auparavant et n’avait pas encore suivi de formation. Il était le seul employé à travailler ce jour-là.

    Le directeur d’aéroport intérimaire de CYNC au moment de l’événement avait été conducteur de véhicule avant d’assumer les fonctions de directeur depuis novembre 2022. Il avait suivi les formations exigées pour le déneigement en février 2019. Cependant, il était en déplacement le jour de l’événement et personne ne le remplaçait.  

    1.18.3.4 Gestion de la sécurité et des risques
    1.18.3.4.1 Système de gestion de la sécurité

    La sécurité a toujours été primordiale aux aéroports, mais l’introduction des SGS a changé la façon dont elle est gérée. En effet, les SGS imposent un cadre de gestion des risques systémiques comprenant une composante de surveillance de la sécurité qui devrait permettre de gérer les risques de façon proactive et réactive.

    Depuis début 2008, les SGS sont obligatoires pour les aéroports en vertu des articles 107.01 et 107.02 du RAC. Le titulaire d’un certificat d’aéroport délivré en vertu de l’article 302.03 du RAC « doit établir et maintenir un système de gestion de la sécuritéTransports Canada, DORS/96-433, Règlement de l’aviation canadien, article 107.02. ». Ce système doit comprendre notamment :

    a)   une politique en matière de sécurité sur laquelle repose le système;

    b)   un processus qui permet d’établir des objectifs en vue d’améliorer la sécurité aérienne et d’évaluer dans quelle mesure ils ont été atteints;

    c)    un processus qui permet de déceler les dangers pour la sécurité aérienne et d’évaluer et de gérer les risques qui y sont associés;

    d)   un processus qui fait en sorte que le personnel soit formé et compétent pour exercer ses fonctions;

    e)   un processus qui permet de rendre compte à l’interne des dangers, des incidents et des accidents et de les analyser et qui permet de prendre des mesures correctives pour empêcher que ceux-ci ne se reproduisent;

    f)    un document contenant tous les processus du système de gestion de la sécurité et un processus qui fait en sorte que le personnel connaisse ses responsabilités à l’égard de ceux-ci;

    g)   un programme d’assurance de la qualitéIbid., article 107.03.;

    TCAC a établi un cadre de mise en œuvre des SGS qui prévoit 4 phases et comprend les 6 composantes suivantes :

    1. Plan de gestion de la sécurité
    2. Gestion de la documentation
    3. Surveillance de la sécurité
    4. Formation
    5. Assurance de la qualité
    6. Préparatifs d’urgenceTransports Canada, Circulaire d’information (CI) 300-02 : Procédures de mise en œuvre des systèmes de gestion de la sécurité destinées aux exploitants d’aéroport (Édition 04 : 5 juin 2009), p. 4, à l’adresse https://tc.canada.ca/sites/default/files/migrated/300_002.pdf (dernière consultation 6 janvier 2026).

    Chaque composante comprend à son tour un ou plusieurs éléments qui sont à mettre en place à des phases précises.

    CYNC a établi son SGS conformément à la réglementation et a regroupé toute l’information pertinente et requise dans un manuel complet de référence. Dans le cadre de cette enquête, compte tenu de la période de pandémie de COVID-19 et du fait que l’évaluation de la phase IV, conclue en juin 2016, représentait l’étape finale de la mise en œuvre réglementaire du SGS, l’examen du BST est remonté jusqu’à cette phase.

    1.18.3.4.2 Manuel du système de gestion de la sécurité de l’aéroport de Wemindji

    Le manuel du SGS de CYNCTransports Canada, Safety Management System Manual – Wemindji Airport, SGDDI no 5574410-v11 (30 août 2018). présente tout d’abord les fondements de gestion de la sécurité, à savoir une culture de la sécurité et une approche proactive, mais aussi les politiques mises en place dans cette optique.

    La Politique sur la sécurité aéroportuaire signée par le GSR sur laquelle repose le SGS de CYNC énonce ce qui suit :

    Le Système de gestion de la sécurité aéroportuaire se veut une méthode proactive de prévention et de gestion des risques pour la sécurité. Qui dit gérer la sécurité dit identifier et atténuer les risques avant que ne surviennent les événementsIbid., section 2.1 : Airport Safety Policy, p. 7..

    De plus, le manuel décrit les rôles et responsabilités, les procédures et processus entourant le SGS et fournit des directives pour assurer la sécurité grâce à une culture proactive, à une amélioration continue et une communication efficace. Il met l’accent sur l’intégration de la sécurité avec la gestion financière et des ressources humaines. Il décrit par ailleurs l’importance du signalement des dangers, de la formation, de la surveillance interne de la sécurité et d’un programme d’assurance de la qualité prévoyant notamment des révisions et mises à jour régulières pour maintenir la conformité réglementaire.

    Enfin, il est indiqué dans le manuel du SGS de CYNC que le manuel en question doit être revu formellement au moins une fois par an, de préférence au cours du 1er trimestre financier en même temps que doit être fait l’examen de gestion annuel par le gestionnaire du SGS. Le manuel doit être mis à jour au besoin pour en assurer l’efficacité.

    Au moment de l’événement, la dernière mise à jour du manuel du SGS de CYNC avait été effectuée le 30 août 2018.

    1.18.3.4.3 Gestion des risques

    Une gestion proactive des risques consiste à rechercher activement les dangers éventuels pour la sécurité, à analyser et à évaluer les risques qui en découlent, puis à mettre en place des mesures d’atténuation visant à abaisser ce niveau de risques. Ainsi, pour chaque activité, l’exploitant doit s’interroger sur les dangers potentiels. Pour cela, il est possible d’avoir recours à des évaluations des risques dans le but de cerner les dangers éventuels et d’appliquer des techniques de gestion des risques. Ces évaluations des risques devraient être faites notamment « pendant l’élaboration du SGS, puis à des intervalles périodiquesTransports Canada, Circulaire d’information (CI) 107-001 : Guide sur l’élaboration des systèmes de gestion de la sécurité (SGS), Édition 01 (1er janvier 2008), section 6.3.2(a) : Fréquence des évaluations à l’adresse https://tc.canada.ca/sites/default/files/2024-06/CI_107-001_-_ISSUE_01.pdf (dernière consultation 6 janvier 2026). » et « quand des changements opérationnels majeurs sont prévusIbid., section 6.3.2(b) : Fréquence des évaluations. ».

    Selon l’information recueillie au cours de l’enquête, des évaluations des risques associés à certaines circonstances présentes à CYNC n’avaient pas été faites. En particulier, aucune évaluation n’avait été faite sur les risques associés au personnel travaillant à l’aéroport, que ce soit pour le roulement élevé, la présence d’un gestionnaire par intérim sur une période prolongée, ou pour du personnel non formé et non supervisé.

    En revanche, 1 mois avant l’événement à l’étude, une évaluation des risques concernant le roulement de personnel au sein de la Direction des programmes de TC et une liste de mesures d’atténuation avaient été présentées au GSR. Certaines mesures d’atténuation, telles que la formation de nouveaux employés, la tenue de réunions du comité du SGS et l’établissement d’un plan de travail avaient été mises en œuvre mais n’avaient pas encore eu le temps d’avoir d’effets notables au moment de l’événement.

    1.18.3.4.4 Programme d’assurance de la qualité

    1.   Généralités

    TCAC définit l’assurance de la qualité comme suit :

    L’assurance de la qualité est fondée sur le principe du cycle de l’amélioration continue. L’assurance de la qualité assure le contrôle des processus et la conformité aux règlements par une vérification permanente et une mise à niveau du système, pratiquement de la même manière que le SGS facilite l’amélioration continue dans la sécurité. Ces objectifs sont atteints par l’utilisation d’outils semblables : vérifications internes et indépendantes, contrôle strict des documents et surveillance permanente des mesures correctivesIbid., section 9.2(1) : PFVA, p. 55..

    La section 12 du manuel du SGS de CYNC est consacrée au programme d’assurance de la qualité à l’aéroport. Ce programme a pour objectif une évaluation indépendante axée sur les systèmes qui a pour but [traduction] :

    • d’évaluer la conformité aux exigences réglementaires;
    • de cerner les domaines de non-conformité avec les politiques et procédures internes;
    • de trouver des façons d’améliorer les politiques, procédures et processus de l’aéroportTransports Canada, Safety Management System Manual – Wemindji Airport, SGDDI no 5574410-v11 (30 août 2018), section 12.1 : Introduction, p. 26..

    Le manuel du SGS de CYNC indique par ailleurs ce qui suit [traduction] :

    Lorsqu’il est correctement mis en œuvre, le programme d’assurance de la qualité veille à ce que les procédures établies soient toujours suivies, que les problèmes puissent être repérés et résolus et que l’aéroport puisse revoir et améliorer ses procédures et opérations en continuIbid..

    Pour cela, le programme d’assurance de la qualité de CYNC comprend des inspections de sécurité de routine, des vérifications opérationnelles, des vérifications du SGS et des visites sur place. Les inspections de sécurité de routine sont effectuées au quotidien par le personnel opérationnel. Les vérifications opérationnelles se font selon un cycle de 3 ans, conformément au RAC. Les vérifications du SGS, elles, valident la conformité aux procédures SGS établies. Les visites sur place, effectuées au moins 2 fois par an, sont l’occasion pour le personnel de TC d’effectuer une inspection, de tenir les réunions nécessaires sur place et aussi de rencontrer le personnel de l’aéroport en personne, sachant que les communautés autochtones privilégient ce type d’interactions.

    À CYNC, les vérifications opérationnelles et les vérifications du SGS sont réalisées ensemble par le responsable régional du SGS ou par des tiers indépendants si nécessaire.

    Le GSR de CYNC, quant à lui, doit [traduction] :

    • s’assurer de la mise en œuvre, de la maintenance et du bon fonctionnement du SGS;
    • entreprendre des vérifications internes, en collaboration avec le comité exécutif;
    • veiller à ce que les ressources financières et humaines soient disponibles pour mener les vérifications;
    • approuver la mise en œuvre des plans de mesures correctives en fonction des résultats des vérifications internesIbid., section 12.4 : Responsibilities for Carrying Out the Quality Assurance Program, p. 28..

    2.   Vérifications et visites sur place

    Selon la version 11 du manuel du SGS de CYNC, datée du mois d’août 2018 qui n’avait pas été révisée au moment de l’événement, les vérifications opérationnelles et les vérifications du SGS, sont effectuées en même temps et s’échelonnent sur 3 ans comme suit : installations TP 312 la 1re année (2017-2018), manuels la 2e année (2018-2019) et entrevues la 3e année (2019-2020). Le programme d’assurance de la qualité de CYNC ne contenait pas de plan applicable après 2020.

    Les dernières vérifications opérationnelles et vérifications du SGS de CYNC ont été effectuées par un tiers indépendant pour le compte de l’exploitant de l’aéroport du 15 octobre au 5 novembre 2018. Plusieurs domaines opérationnels, comme le déneigement, le plan d’intervention d’urgence, et le SGS de l’aéroport ont été évalués. Les constatations suivantes ont été faites :

    • nécessité de réviser et de mettre à jour le plan d’entretien hivernal chaque année avant le 30 septembre pour pouvoir préparer la saison hivernale;
    • recommandation d’équiper l’aéroport du matériel adéquat pour répandre les produits abrasifs nécessaires au déglaçage;
    • suggestion de développer un programme de formation complet pour les opérations de déneigement, y compris des tests écrits pour évaluer les connaissances, en particulier pour les employés saisonniers;
    • recommandation de fournir une formation supplémentaire au personnel sur la production des AMSCR;
    • recommandation de faire une inspection quotidienne de la surface des aires de mouvement et d’émettre un AMSCR lorsque les conditions changent, conformément à l’article 2.5.1.3 du TP 312Lors des vérifications, la surface des aires de mouvement était recouverte d’une légère couche de neige, mais aucun AMSCR n’avait été émis.;
    • recommandation de consigner les NOTAM dans un registre et de vérifier leur exactitude sur le site Web de NAV CANADALes NOTAM étaient émis verbalement ou envoyés par fax à la station d’information de vol, mais aucune copie papier n’était disponible sur place.;
    • nécessité de conserver tous les certificats de formation relative au plan d’intervention d’urgence dans un dossier spécifique à l’aéroport pour faciliter le suivi;
    • recommandation d’envoyer dès que possible le coordonnateur des urgences de l’aéroport de Wemindji suivre la formation nécessaire sur le plan d’urgence;
    • importance de respecter les délais stipulés dans le manuel du SGS pour examiner les rapports d’événements et conclure les enquêtes;
    • recommandations d’enregistrer les dates de début et de fin de toutes les étapes de traitement des rapports proactifs et réactifs et de s’assurer que le manuel du SGS reflète ces changements;
    • suggestion de faire un suivi auprès des employés sur les rapports produits dans le cadre du SGS.

    En plus de ces vérifications opérationnelles et vérifications du SGS, le programme d’assurance de la qualité prévoit des visites sur place au moins 2 fois par an. Ces visites effectuées par l’agent de programme de TC comportent des réunions avec le directeur et le personnel opérationnel de l’aéroport, ainsi que des réunions du comité de sécurité. Chaque visite sur place est suivie d’un rapport de visite, qui est formellement revu et mis à jour au besoin après 3 mois afin de s’assurer de l’efficacité des mesures correctives mises en place.

    Entre 2018 et la date de l’événement, les visites sur place suivantes ont été effectuées par l’agent de programme :

    • 2018 : 3 visites (au lieu des 2 requises), dont 1 en avril pour accueillir le nouveau directeur de l’aéroport;
    • 2019 : 1 visite en mars pour la saison hivernale, au cours de laquelle ont été revus les points ressortis des visites de 2016 à 2019 qui étaient encore actifs;
    • 2022 : 1 visite en novembre afin que l’agent de programme en fonction d’avril 2021 à novembre 2022 se familiarise avec l’aéroport.

    Aucune visite n’a eu lieu entre celle de novembre 2022 et la date de l’événement.

    3.   Plan de mesures correctives

    Conformément au programme d’assurance qualité du SGS, l’agent de programme doit produire un plan de mesures correctives (PMC) fondé sur les rapports des vérifications. Ce plan doit inclure, entre autres, un calendrier des mesures correctives proposées (immédiates, à court terme et à long terme) et doit être approuvé par le GSR.

    À la suite des vérifications opérationnelles et des vérifications du SGS effectuées à CYNC en 2018, des recommandations ont été formulées pour, entre autres, améliorer les opérations de déneigement, le plan d’intervention d’urgence et le SGS. Cependant, aucun PMC n’a été établi pour remédier aux problèmes soulevés.

    Au moment de l’événement, aucune autre vérification n’avait été effectuée à CYNC depuis 2018 et aucune visite sur place n’a eu lieu en 2020, 2021, ni entre novembre 2022 et l’événement.

    1.18.3.4.5 Examens de gestion du système de gestion de la sécurité

    Selon le manuel du SGS de CYNC, le gestionnaire du SGS, en collaboration avec le directeur de l’aéroport, doit effectuer un examen annuel du programme de SGS au 1er trimestre de chaque exercice financier, et ce, pour s’assurer que ce programme est efficace et le demeure. L’examen comprend, entre autres [traduction] :

    […]

    • revue de l’année (nombre de rapports SGS, gestion des risques, profil des risques, liste des dangers);
    • revue, et modification au besoin, des politiques SGS;
    • revue, et mise à jour au besoin, des objectifs et des indicateurs de performance; […]
    • évaluation des risques;
    • évaluation de l’efficacité des mesures correctives;
    • revue des vérifications internes; […]
    • mesure de la compréhension des employés quant à leurs rôles et responsabilités dans le cadre du SGS;
    • évaluation des changements pouvant avoir des répercussions sur le SGS (et mise à jour du SGS si nécessaire);
    • changements organisationnels ou techniques susceptibles d’avoir des répercussions sur le SGS;
    • évaluation des examens de gestion précédents et mesures de suiviTransports Canada, Safety Management System Manual – Wemindji Airport, SGDDI no 5574410-v11 (30 août 2018), section 6 : Management Review, p. 15..

    Des modifications peuvent être apportées au besoin et une fois l’examen de gestion terminé, le tout est soumis à l’agent régional des SGS, qui le fait approuver par le GSR.

    Les examens de gestion des exercices financiers 2019-2020, 2021-2022 et 2022-2023 n’ont pas été effectués, et celui pour l’exercice 2020-2021 n’avait pas été approuvé par le GSR.

    1.18.4 Surveillance réglementaire des aéroports effectuée par l’Aviation civile de Transports Canada

    1.18.4.1 Généralités

    La surveillance réglementaire pour TCAC est l’outil de base permettant de vérifier si un détenteur de document d’aviation canadien se conforme aux exigences réglementaires. Depuis la mise en place des SGS, la surveillance effectuée par TCAC a évolué : elle comprend, en plus de la surveillance réglementaire classique, un ensemble d’activités visant à vérifier que les détenteurs de documents d’aviation canadiens disposent de systèmes efficaces leur permettant de respecter les exigences réglementaires et de gérer les risques de façon proactive.

    TCAC effectue une surveillance au niveau des systèmes (évaluations et inspections de validation du programme [IVP]) et une surveillance au niveau des processus (inspections du processus [IP]), des inspections ciblées et des inspections de conformitéTransports Canada, Instruction visant le personnel (IP) SUR-001 : Procédures de surveillance, Édition 09 (4 août 2020), section 5.0, p. 17 à 19. pour assurer la surveillance de manière à encourager une gestion de la sécurité efficace, mais aussi pour pouvoir intervenir au besoin pour garantir, au minimum, le respect de la réglementation.

    Dans les cas où le RAC exige un SGS, comme c’est le cas pour les aéroports au Canada, TCAC a la responsabilité d’évaluer et de valider ces SGS. Par ailleurs, ce sont ces SGS qui feront d’abord et avant tout l’objet d’activités de surveillance et plus précisément d’évaluations. Les évaluations ont pour but d’évaluer l’efficacité des systèmes d’un exploitant et le niveau de conformité au RAC.

    Les IVP, elles, prévoient un examen d’un ou de plusieurs éléments du SGS ou de tout autre secteur réglementé d’un exploitant en utilisant des méthodes d’échantillonnage pour vérifier si l’exploitant peut respecter en permanence les exigences réglementaires.

    Les IP quant à elles sont des inspections qui se concentrent sur un ou plusieurs processus précis. Elles permettent de vérifier si ces processus respectent les exigences réglementaires et fonctionnent correctement.

    Ensuite, les inspections ciblées constituent des activités de surveillance flexibles combinant surveillance de conformité et collecte de renseignements pour mieux comprendre un enjeu précis.

    Enfin, les inspections de conformité visent à s’assurer qu’un produit ou une activité est conforme aux exigences réglementaires ou aux normes applicables. La fréquence de ces différentes inspections périodiques dépend, entre autres, du type d’exploitation, du roulement du personnel clé au sein de l’entreprise, de son historique de conformité et de la nature des constatations relevées au cours des activités de surveillance précédentes.

    Si, au cours de leurs différentes activités de surveillance, les inspecteurs de TCAC relèvent des lacunes ou non-conformités aux exigences réglementaires, ils font des constatations, c’est-à-dire des comptes rendus factuels reposant sur des preuves de non-conformité aux exigences du RAC. Les constatations de non-conformité à une règle de conduiteDans Transports Canada, Instruction visant le personnel [IP] SUR-029 : Remédier aux lacunes déterminées à l’aide de la surveillance, Édition 03 (3 mai 2023), section 2.3 : Définitions et abréviations, p. 6, TCAC définit une règle de conduite comme étant « une disposition qui exige ou interdit une conduite ou un comportement particulier ». exigent toutes des mesures correctives de la part de l’entreprise, qui devra soumettre un PMC dans un délai de 30 jours à TCAC.

    Un PMC décrit comment l’entreprise prévoit remédier à la non-conformité réglementaire et assurer la conformité continue à l’avenir. Le PMC doit contenir les éléments suivants :

    • un examen factuel de la constatation,
    • une analyse de la cause profonde,
    • les mesures correctives proposées (à court terme et à long terme),
    • le calendrier de mise en œuvre,
    • l’approbation de la direction.

    TCAC accuse réception du PMC. L’inspecteur responsable l’évalue afin de déterminer s’il permet de donner suite correctement aux non-conformités et aussi si les processus utilisés pour élaborer le PMC sont convenables compte tenu de la taille et de la complexité de l’organisation concernée.

    Après la présentation du PMC, il incombe à TCAC de vérifier si les mesures correctives à court terme ont été mises en œuvre et ont permis de corriger les non-conformités constatées. Afin d’évaluer l’efficacité des mesures correctives à long terme, TCAC inclut tous les domaines de non-conformité dans la portée de l’activité de surveillance planifiée suivante.

    Si toutes les mesures correctives à court terme ont été mises en œuvre et ont permis à l’exploitant de se conformer à nouveau aux exigences réglementaires, que les résultats sont documentés et qu’aucune autre mesure n’est nécessaire, la personne disposant de l’autorité de convocationTransports Canada, Instruction visant le personnel (IP) SUR-001 : Procédures de surveillance, Édition 09 (4 août 2020), section 2.3 : Définitions et abréviations, p. 6, indique que l’autorité de convocation est le « [p]ouvoir conféré à une personne chargée de superviser l’exécution d’une activité de surveillance et qui en est tenue responsable ». peut clore le dossier.

    Si les mesures correctives ne sont pas mises en œuvre ou ne sont pas efficaces, TCAC doit prendre des mesures appropriées, qui peuvent consister à :

    i)         demander que l’entreprise produise un autre PMC ou révise le PMC actuel;

    ii)       accorder un délai additionnel à l’entreprise pour la mise en œuvre de la mesure corrective;

    iii)      prendre une mesure d’application de la loi;

    iv)      prendre une mesure relative au certificatIbid., section 12.16(3) : Pas achevées (mesures à court et à long terme), p. 47..

    Ces mesures sont déterminées au cas par cas par la personne disposant de l’autorité de convocation de TCAC, qui doit « consigner la décision d’agir et le processus utilisé pour arriver à cette mesureIbid., section 12.16(4), p. 47. ».

    1.18.4.2 Surveillance de l’aéroport de Wemindji par l’Aviation civile de Transports Canada
    1.18.4.2.1 Évaluation de la mise en œuvre du système de gestion de la sécurité

    La mise en œuvre progressive des SGS préconisée par TCAC se décompose en 4 phases, la dernière étant la vérification finale de la conformité du SGS avec le RAC et de la capacité de l’exploitant à maintenir cette conformité.

    Le 14 juin 2016, TCAC a terminé son évaluation du SGS de CYNC. Cette évaluation, qui couvrait la période du 12 juin 2011 au 12 juin 2016, portait sur toutes les composantes du SGS et sur le respect des normes pertinentes énoncées dans le TP 312. Le rapport d’évaluation publié plus de 8 mois plus tard, soit en mars 2017, contenait un total de 15 constatations de non-conformité, 11 modéréesLe Rapport d’évaluation - 14 juin 2016 - Aéroport de Wemindji émis par Transports Canada, Région du Québec, 5151-Q554, p. 11 précise « [qu’u]ne constatation est considérée modérée lorsqu’une activité de surveillance a indiqué que le secteur faisant l’objet de la surveillance n’a pas été complètement maintenu et que des exemples de non-conformité indiquent qu’il n’est pas complètement efficace. Toutefois, l’organisation a clairement démontré sa capacité de mener l’activité et une simple modification à son processus devrait permettre de résoudre le problème. » et 4 majeuresLe même document continue et précise à la p. 11 « [qu’u]ne constatation est considérée majeure lorsqu’une activité de surveillance a indiqué que le secteur faisant l’objet de la surveillance n’a pas été établi ni maintenu et qu’il n’est ni respecté ni efficace, et qu’une défaillance systémique est manifeste. Généralement, une constatation majeure nécessite une mesure corrective plus rigoureuse et longue qu’une constatation mineure ou modérée. »,TCAC a abandonné la classification des non-conformités avec la publication de l’édition 09 de l’IP SUR-001 en juin 2019 et de l’édition 02 de l’IP SUR-029 en octobre 2019., et les 6 composantes du SGS de CYNC ont été jugées non conformes aux exigences réglementaires.

    Un PMC a été présenté à TCAC le 23 juin 2017. Les mesures correctives à court terme de la majorité des 15 constatations concernaient la formation du personnel et le respect des procédures. Dans son ensemble, l’analyse des causes profondes a fait ressortir le manque de temps, de ressources et de budget derrière les lacunes de formation du personnel. Les mesures à long terme portaient plutôt sur les processus d’assurance de la qualité, tels que la révision des manuels et les examens de gestion.

    Les mesures correctives de 3 constatations modérées ont été acceptées en septembre 2017. Les mesures proposées pour remédier aux 8 autres constatations modérées et aux 4 constatations majeures restantes ont été rejetées. Une nouvelle version du PMC a été présentée à TCAC à la fin février 2018. Toutes les mesures proposées ont été acceptées le 29 mars 2018.

    Les activités de surveillance dans le cadre de l’évaluation du SGS de CYNC ont été closes le 20 janvier 2020. Des notes au dossier mentionnaient que plusieurs lacunes étaient encore présentes (programme d’assurance de la qualité non suivi dans son ensemble et absence de procédure de mise à jour des manuels, notamment). Il était aussi indiqué au dossier que la volonté de mettre en place des mesures visant à atteindre des objectifs de rendement positifs au niveau organisationnel avait été évoquée.

    1.18.4.2.2 Inspection de conformité

    Le 29 octobre 2019, TCAC a effectué une inspection de conformité à CYNC et a rencontré le directeur par intérim de l’aéroport. Dans son rapport, TCAC a fait des observations sur quelques caractéristiques physiques et installations et a noté que la formation du personnel était à jour, que le processus du SGS fonctionnait bien et que la communication avec le gestionnaire du SGS de TC était jugée bonne.

    1.18.4.2.3 Inspections ciblées

    Durant la pandémie de COVID-19, TCAC n’a pas effectué de visites à CYNC, mais a produit 2 rapports sur la situation à l’aéroport en se basant sur l’information obtenue à distance. TCAC a pris note d’éléments concernant les opérations et le maintien des services aériens pendant la pandémie.

    Selon le rapport du 21 avril 2020, les opérations du titulaire de certificat ont continué normalement, sans changement à la structure ou au personnel clé, en dépit de la baisse du nombre de vols.

    Le rapport du 15 juin 2021 indique par ailleurs que l’entretien de la piste s’est fait normalement pour assurer la sécurité. Les vols MEDEVAC ont continué au besoin, et aucune mise à pied de personnel n’a été faite. Le SGS a continué à être géré, et aucun changement organisationnel pouvant nuire aux opérations aéroportuaires n’a été fait. En dépit de la diminution des revenus liée à la baisse des frais d’atterrissage perçus par CYNC, l’aéroport n’a pas ressenti de pressions financières.

    1.18.4.2.4 Inspection de processus de 2023

    Environ 2 mois avant l’événement à l’étude, TCAC a effectué une IP du programme d’assurance de la qualité de CYNC. Cette IP, qui s’est déroulée du 11 au 15 septembre 2023, a révélé les problèmes de planification et gestion de la sécurité suivantsTransports Canada, Feuille de travail pour l’inspection de processus, Aéroport de Wemindji, SGDDI n19587160. :

    • Planification de la vérification interne : Seul l’examen de gestion 2018-2019 était disponibleIbid., p. 6.. Les examens de gestion couvrant les exercices 2019-2020 et 2021-2022 étaient manquants et celui pour l’exercice 2020-2021 terminé en janvier 2022 n’était pas signé par le GSR.
    • Processus de vérification interne : L’exploitant de l’aéroport n’a pas démontré qu’il communiquait les constatations au GSR, et le cas échéant, s’il les communiquait conformément au processus documentéIbid., p. 16..
    • Processus de mesures correctives : L’exploitant de l’aéroport ne mettait pas en place de mesures correctives à la suite des constatations découlant du programme d’assurance de la qualitéIbid., p. 18..
    • Gestion et contrôle : L’exploitant de l’aéroport ne s’assurait pas que le gestionnaire du SGS s’acquittait de ses fonctions en matière d’assurance de la qualité et, le cas échéant, s’il le faisait conformément au processus documentéIbid., p. 28..

    Le 29 novembre 2023, à la suite de cette IP, une constatation de non-conformité à la règle de conduite 302.504c) du RAC a été émise, car l’obligation du titulaire d’un certificat d’aéroport de veiller à ce que le gestionnaire du SGS exerce les fonctions stipulées à l’article 302.505 du RAC n’était pas respectée.

    Les dossiers de TCAC concernant CYNC ne contenaient aucun document relatif à des mesures d’application de la loi ni de mesures sur le certificat prises entre 2010 et 2024.

    1.18.5 Recommandations du BST concernant les systèmes de gestion de la sécurité et la surveillance réglementaire

    Le Rapport d’enquête aéronautique A13H0001Rapport d’enquête sur la sécurité du transport aérien A13H0001 du BST, à l’adresse https://www.bst.gc.ca/fra/enquetes-investigations/aviation/2013/a13h0001/a13h0001.html (dernière consultation le 7 janvier 2026). du BST, qui porte sur l’accident d’une ambulance aérienne de l’entreprise Ornge survenu en 2013 à Moosonee (Ontario), a fait ressortir le fait que les exploitants qui disposent d’un SGS n’ont pas tous la même capacité et volonté de gérer efficacement le risque. Par conséquent, l’organisme de réglementation doit pouvoir choisir le type, la fréquence et l’objet de ses activités de surveillance afin de surveiller efficacement les exploitants qui ne veulent ou ne peuvent pas satisfaire aux exigences réglementaires ni gérer efficacement le risque. De plus, dans de tels cas, l’organisme de réglementation doit pouvoir prendre les mesures d’application de la loi qui s’imposent.

    Dans le cadre de l’enquête A13H0001, le BST a constaté que l’approche de TC à l’égard des activités de surveillance n’avait pas mené à la rectification des non-conformités en temps opportun.

    Par conséquent, le Bureau a recommandé que

    le ministère des Transports effectue des évaluations régulières des SGS pour déterminer la capacité des exploitants de gérer efficacement la sécurité.

    Recommandation A16-13 du BSTRecommandation A16-13 du BST : Surveillance de l’aviation commerciale au Canada : évaluations des systèmes de gestion de la sécurité (émise le 15 juin 2016), à l’adresse https://www.tsb.gc.ca/fra/recommandations-recommendations/aviation/2016/rec-a1613.html (dernière consultation le 7 janvier 2026).

    Par ailleurs, des enquêtes ont mis en évidence le fait que, dans le cas d’exploitants qui ne peuvent ou ne veulent pas corriger les manquements à la sécurité relevés, TC a eu du mal à adapter son approche pour s’assurer que ces manquements soient bien cernés et qu’ils soient corrigés en temps opportun.

    Par conséquent, pour s’assurer que les exploitants utilisent efficacement leur SGS et qu’ils continuent de mener leurs activités conformément à la réglementation, le Bureau a également recommandé que

    le ministère des Transports renforce ses politiques, ses procédures et sa formation en matière de surveillance, afin que la fréquence et l’objet de la surveillance et des activités de contrôle après surveillance, y compris les mesures d’application, correspondent à la capacité de l’exploitant de gérer efficacement le risque.

    Recommandation A16-14 du BSTRecommandation A16-14 du BST : Surveillance de l’aviation commerciale au Canada : politiques, procédures et formation (émise le 15 juin 2016), à l’adresse https://www.tsb.gc.ca/fra/recommandations-recommendations/aviation/2016/rec-a1614.html (dernière consultation le 7 janvier 2026).

    Depuis lors, le BST a assuré un suivi auprès de TC au sujet des mesures prises pour aborder ces 2 recommandations. TC a répondu à chaque recommandation en indiquant quelles mesures avaient été ou allaient être prises, et le BST a évalué ces réponses. Au moment de la publication du présent rapport, les dernières réponses de TC à ces 2 recommandations dataient de septembre 2024. Le BST a estimé que ces réponses dénotaient une attention non satisfaisante de la part de TC. L’évaluation de ces réponses par le BST et les réponses et évaluations antérieures sont disponibles sur le site Web du BSTRecommandations sur la sécurité du transport aérien, à l’adresse https://www.tsb.gc.ca/fra/recommandations-recommendations/aviation/index.html (dernière consultation le 7 janvier 2026)..

    1.18.6 Liste de surveillance du BST

    La Liste de surveillance du BST énumère les principaux enjeux de sécurité qu’il faut s’employer à régler pour rendre le système de transport canadien encore plus sûr.

    La gestion de la sécurité et la surveillance réglementaire figurent sur la Liste de surveillance.

    Le BST a, à maintes fois souligné les avantages offerts par un SGS. Comme cet événement l’a démontré, le seul fait d’avoir un SGS ne garantit pas un niveau de sécurité adéquat. En effet, un SGS doit être efficace pour gérer les dangers et les risques associés en prévoyant les mesures d’atténuation nécessaires.

    MESURES À PRENDRE

    L’enjeu de la gestion de la sécurité dans le transport aérien demeurera sur la Liste de surveillance jusqu’à ce que :

    • TC mette en œuvre de la réglementation obligeant tous les exploitants commerciaux à adopter des processus formels pour la gestion de la sécurité;

    • les transporteurs qui ont un SGS démontrent à TC qu’il est efficace – que les risques découlant des changements dans les opérations sont évalués, que les dangers sont cernés et que des mesures efficaces d’atténuation des risques sont mises en œuvre, puis validées.

    L’adoption d’un SGS efficace ne constitue qu’une partie de l’enjeu. Une surveillance réglementaire efficace est également nécessaire. Comme le démontre l’événement à l’étude, si des mesures appropriées ne sont pas imposées en réponse aux non-conformités relevées au cours d’activités de surveillance, ces non-conformités ne seront pas corrigées.

    MESURES À PRENDRE

    L’enjeu de la surveillance réglementaire dans le transport aérien demeurera sur la Liste de surveillance jusqu’à ce que TC démontre que son cadre de surveillance permet

    • de cerner les situations de non-conformité;

    • de garantir la prise de mesures correctrices rapides pour les situations de non-conformité et pour toute lacune liée à la sécurité mise en lumière;

    • de confirmer que les exploitants peuvent gérer efficacement la sécurité de leurs opérations.

    Il est essentiel de répondre de manière satisfaisante à la recommandation A16-14 du BST pour atteindre ces objectifs.

    2.0 Analyse

    L’enquête n’a révélé aucune anomalie qui aurait pu empêcher le fonctionnement normal de l’aéronef à l’étude. Les membres de l’équipage de conduite possédaient les licences et les qualifications nécessaires selon la réglementation, et rien n’indique que des facteurs physiologiques tels que la fatigue ont nui à leur performance.

    Pour mieux comprendre pourquoi cet événement s’est produit, l’analyse portera d’abord sur les opérations de déneigement à l’aéroport de Wemindji (CYNC), puis sur la prise de décision des pilotes pendant l’approche et l’atterrissage. Elle se penchera ensuite sur la gestion de la sécurité et des risques à CYNC, pour aborder enfin la surveillance réglementaire de l’Aviation civile de Transports Canada (TCAC).

    2.1 Opérations de déneigement à l’aéroport de Wemindji

    La neige s’étant accumulée sur la piste de CYNC dans la nuit du 2 au 3 novembre, le conducteur de véhicule de service a entrepris le déneigement de la piste à son arrivée à l’aéroport le matin du 3 novembre. Il a dégagé la piste de façon asymétrique sur une largeur approximative de 65 pieds laissant ainsi 2 andains de neige d’environ 18 pouces de hauteur, l’un à 23 pieds du bord sud et l’autre à 12 pieds du bord nord.

    Le manuel d’exploitation de l’aéroport (MEA) de CYNC stipule qu’une inspection des installations, couvrant notamment les aires de mouvement et l’entretien hivernal, doit être effectuée tous les jours. Par ailleurs, le MEA et le plan d’entretien hivernal de CYNC précisent que des comptes rendus de l’état de la surface pour les mouvements d’aéronefs (AMSCR) doivent être produits au moins 2 fois par jour durant toute la saison hivernale. Le plan d’entretien hivernal précise que ces comptes rendus doivent être faits le matin et en fin de journée.

    Le conducteur, qui était entré en fonction quelques jours avant l’événement, n’avait pas encore reçu de formation sur le plan d’entretien hivernal ni sur les procédures de déneigement spécifiques à l’aéroport. Ne sachant pas que la piste devait être dégagée sur toute sa largeur, il a estimé que la piste était suffisamment dégagée et s’est ensuite consacré aux autres tâches qui l’attendaient, étant le seul employé présent ce jour-là à l’aéroport.

    Les registres de l’aéroport indiquent que l’inspection des installations avait bien été effectuée le matin du 3 novembre, sans anomalies notées ni signalées dans le NOTAM sur l’état de la surface de la piste (NOTAM RSC).

    L’atterrissage réussi de 2 vols dans la journée a pu valider le sentiment du conducteur de véhicule que le déneigement était suffisant, ce qui pourrait expliquer pourquoi il a priorisé d’autres tâches sans relever ni rapporter d’anomalies concernant l’état de la piste dans le NOTAM RSC.

    Fait établi quant aux causes et aux facteurs contributifs

    Le conducteur de véhicule s’est retrouvé à effectuer des tâches et prendre des décisions pour lesquelles il n’était pas formé et n’avait pas l’expérience ni les connaissances nécessaires. Ainsi, il a déneigé la piste partiellement et laissé des andains de neige réduisant sa largeur asymétriquement sur toute sa longueur, ce qui n’a pas été mentionné dans l’information destinée au NOTAM RSC.

    La formation du personnel de déneigement est cruciale, mais la supervision des opérations de déneigement est elle aussi un mécanisme de contrôle essentiel pour assurer la gestion des priorités et la répartition de la charge de travail, renforcer le respect des procédures de déneigement et veiller à la gestion efficace des risques. Une supervision adéquate permet de valider de façon indépendante les décisions prises par le personnel et d’évaluer les risques associés, et en particulier de veiller à ce que les tâches soient exécutées complètement et correctement en faveur de la sécurité. La présence de superviseurs qualifiés ayant reçu une formation spécifique en gestion des risques liés aux opérations de déneigement est indispensable pour garantir une surveillance efficace et indépendante des opérations. Le jour de l’événement, le directeur de l’aéroport était absent, et aucun personnel qualifié n’était présent pour encadrer le conducteur de véhicule.

    Fait établi quant aux causes et aux facteurs contributifs

    En raison de l’absence de supervision des activités de déneigement le jour de l’événement, la piste est restée dégagée partiellement sans que le NOTAM RSC le mentionne, et personne n’a constaté ni corrigé la situation dangereuse.

    2.2 Prise de décision des pilotes pendant l’approche et l’atterrissage

    Le NOTAM RSC en vigueur au moment de l’atterrissage indiquait un mélange de neige compactée et de gravier sur 80 % de la largeur de la piste et de la neige mouillée d’une épaisseur de 1/pouce sur les 20 % restants. Comme le NOTAM RSC n’indiquait pas une réduction de largeur de piste ni la présence d’andains, cela signifiait qu’elle était dégagée sur sa pleine largeur.

    Environ 30 minutes avant l’arrivée du 1er vol d’évacuation médicale (PRO4200M) de Propair Inc. (Propair), le service de régulation des vols de la compagnie avait parlé au conducteur de véhicule de déneigement de CYNC pour l’avertir de l’arrivée de 2 vols. Lors de cet appel, la largeur réduite de la piste n’avait pas été mentionnée. Le pilote du vol PRO4200M s’est posé sans encombre sur la piste 28 et a communiqué avec le pilote du vol de l’événement (PRO4215M) qui le suivait pour lui faire un rapport des conditions météorologiques. Toutefois, la présence d’andains de neige sur la piste n’a pas été mentionnée.

    La phase d’approche de l’aéronef à l’étude a été effectuée selon les critères du manuel de procédures d’exploitation normalisées de la compagnie et du manuel d’utilisation de l’aéronef . Même si l’aéronef était légèrement décalé sur la gauche au moment du toucher des roues, il était dans les limites latérales de la piste. Le train d’atterrissage principal et l’hélice de gauche ont tout de même heurté un andain de neige qui se trouvait sur la piste à 23 pieds du bord. L’appareil a alors fait une embardée et est sorti de la piste pour s’immobiliser à environ 45 pieds du bord.

    La conscience situationnelle requiert d’extraire des informations, de les intégrer avec ses connaissances pour établir un modèle mental de la situation et prévoir les événements futurs. Si les pilotes disposent d’informations précises sur les conditions réelles de la piste, ils peuvent former un modèle mental représentant la réalité et ajuster leurs manœuvres afin d’accomplir un atterrissage en toute sécurité. L’équipage de conduite de l’aéronef à l’étude n’ayant pas été informé de la présence des andains de neige sur la piste, il n’a pas pu se former un modèle mental correspondant à la situation réelle ni se préparer en conséquence.

    Faits établis quant aux causes et aux facteurs contributifs

    Sans aucune mention de la largeur réduite de la piste ni des andains dans le NOTAM RSC, l’équipage de conduite avait formé un modèle mental d’une piste sans encombre qui a pu être renforcé par l’atterrissage normal du vol précédent. Ainsi, l’équipage de conduite n’a pu prendre les mesures appropriées en réponse aux conditions réelles sur la piste.

    Lors de l’atterrissage, l’appareil a touché la piste légèrement décalé sur la gauche de l’axe de piste, et le train d’atterrissage principal et l’hélice de gauche ont heurté un andain de neige qui se trouvait sur la piste à 23 pieds du bord. L’appareil a alors fait une embardée et est sorti de la piste pour s’immobiliser à environ 45 pieds du bord.

    Les andains de neige présents sur la piste n’ont pas non plus été perçus comme un danger devant être rapporté par les pilotes ayant utilisé la piste la journée de l’événement et la veille, même s’ils considéraient que cette situation était inhabituelle.

    Fait établi quant aux risques

    Si un pilote constate une situation ou une condition dangereuse ou hors norme sans la rapporter, il y a un risque accru d’accident.

    2.3 Gestion de la sécurité et des risques à l’aéroport de Wemindji

    La gestion de la sécurité et des risques constitue un élément central pour assurer l’exploitation sécuritaire des aéroports. Elle repose notamment sur l’efficacité des systèmes de gestion de la sécurité (SGS) mis en place par les exploitants d’aéroports. Dans le cas de CYNC, l’enquête a permis de révéler des lacunes tant dans la gestion de la sécurité au sein du SGS que dans la mise à jour des documents de référence, la gestion des risques, le programme d’assurance de la qualité et les examens de gestion.

    2.3.1 Lacunes relatives au système de gestion de la sécurité

    L’enquête a permis de déterminer que plusieurs composantes du SGS n’étaient pas conformes aux exigences depuis la mise en place du SGS. Plusieurs non-conformités constatées lors de l’évaluation de la phase IV du SGS effectuée par TCAC en 2016 ont persisté sans être entièrement résolues. Par ailleurs, après la vérification opérationnelle réalisée par un tiers indépendant en octobre et novembre 2018, aucun plan de mesures correctives (PMC) n’a été élaboré pour répondre aux nombreuses recommandations et consignes adressées à l’exploitant de l’aéroport. Ainsi, ces lacunes ont continué d’exister. En outre, au moment de l’événement, aucune autre vérification de ce genre n’avait été effectuée depuis 2018.

    Fait établi quant aux risques

    Si des non-conformités réglementaires relatives aux SGS ne sont pas corrigées, les systèmes en question pourraient être inefficaces, ce qui augmenterait le risque que la sécurité opérationnelle et la sécurité aérienne soient compromises.

    Le maintien d’un SGS nécessite des ressources humaines, matérielles et financières adéquates. Or, à la suite des constatations formulées par TCAC dans son évaluation de la phase IV du SGS de CYNC, le gestionnaire supérieur responsable (GSR) a identifié, dans le PMC, un manque de budget, de temps et de ressources comme cause profonde des non-conformités observées.

    Fait établi quant aux risques

    Si les ressources allouées au maintien d’un SGS sont insuffisantes, l’efficacité du système en question et sa capacité à identifier, évaluer et atténuer les risques liés aux opérations pourraient être compromises.

    2.3.2 Lacunes relatives à la mise à jour de la documentation de référence

    Certains manuels opérationnels n’étaient pas actualisés pour refléter les changements réglementaires ou opérationnels, et aucun processus n’était en place pour la révision des procédures. Le manuel du SGS, qui doit être examiné, et révisé au besoin, une fois par an, l’avait été pour la dernière fois en août 2018. De même, le MEA n’avait pas été mis à jour depuis mai 2017, contrairement aux exigences énoncées dans le manuel lui-même et dans le manuel SGS selon lesquelles il devrait aussi être mis à jour annuellement.

    Utiliser des manuels de référence, notamment le manuel SGS, qui ne sont pas à jour peut entraîner certains risques dans les opérations. En effet, les exigences réglementaires peuvent avoir évolué, des risques émergents pourraient ne pas être repérés ni gérés, et les procédures pourraient ne pas refléter de nouvelles normes et pratiques. Enfin, le plan d’intervention d’urgence pourrait ne plus être adapté aux conditions actuelles de l’aéroport. Les changements relatifs aux opérations, aux installations et aux ressources humaines pourraient ne pas être pris en compte, ce qui pourrait compromettre la préparation et la réponse en cas de situation critique.

    Fait établi quant aux risques

    Si la documentation de référence n’est pas mise à jour, il y a un risque que les procédures décrites soient obsolètes, ce qui peut mener à des consignes erronées ou inadaptées pouvant compromettre la sécurité.

    2.3.3 Lacunes relatives à la gestion des risques

    L’enquête a permis de révéler que l’exploitant de l’aéroport n’avait pas identifié les dangers potentiels et fait d’évaluations des risques, en particulier en ce qui concerne le personnel de l’aéroport. Par ailleurs, l’évaluation des risques sur le roulement du personnel de l’exploitant a été présentée tardivement et les mesures d’atténuation proposées n’avaient pas encore eu d’effets notables au moment de l’événement. Le roulement de personnel clé survenu en 2022 et 2023, tant à la Direction des programmes de TC qu’à l’aéroport, a constitué un danger important entraînant des risques.

    L’accumulation de fonctions par l’agent principal, combinée à l’absence de ressources de soutien, a entraîné des inefficacités et rendu difficile le respect de certaines exigences du manuel de SGS. Des lacunes ont été relevées dans plusieurs aspects critiques des opérations, notamment la mise à jour de la documentation, l’identification des dangers, les évaluations des risques, la tenue des examens de gestion et la supervision directe du site de CYNC.

    Le départ de membres du personnel expérimentés a entraîné une perte des connaissances institutionnelles, tandis que l’arrivée de nouveaux employés sans intégration efficace a engendré une courbe d’apprentissage abrupte. Cette absence d’intégration structurée a nui à la continuité des activités, à la compréhension des responsabilités liées aux postes et, ultimement, à la gestion efficace de la sécurité des opérations.

    Contrairement aux exigences stipulées à l’article 302.418 du Règlement de l’aviation canadien (RAC), le conducteur de véhicule, qui était entré en fonction quelques jours avant l’événement, s’était vu assigner des tâches de déneigement sans avoir reçu la formation appropriée. L’absence de formation du personnel compromet la sécurité des opérations et du personnel lui-même. Par ailleurs, le jour de l’événement, le nouveau conducteur de véhicule a été laissé seul et sans supervision pour gérer toutes les tâches à l’aéroport, le directeur étant absent ce jour-là. Ni les dangers que représentait cette situation ni les risques associés n’ont été identifiés.

    Enfin, le fait d’avoir un directeur d’aéroport par intérim pendant une période prolongée constituait également un danger entraînant des risques puisque cette personne pouvait ne pas avoir l’expérience ou l’autorité nécessaire pour prendre des décisions adéquates et superviser efficacement les opérations et le personnel.

    Fait établi quant aux causes et aux facteurs contributifs

    L’absence de gestion continue et efficace des risques relatifs au roulement de personnel a conduit à une situation où le niveau de risque associé au manque d’expérience et de connaissances du personnel à tous les niveaux de l’organisation n’a pas été abaissé à un niveau acceptable par des mesures d’atténuation, ce qui ultimement a mené à un déneigement de la piste et à une communication de l’information destinée au NOTAM non conformes aux exigences du plan d’entretien hivernal.

    2.3.4 Lacunes relatives au programme d’assurance de la qualité

    Le programme d’assurance de la qualité de CYNC comptait un certain nombre de lacunes en matière de planification et gestion de la sécurité, lacunes révélées par l’inspection de processus de septembre 2023 : l’exploitant de l’aéroport n’a pas démontré qu’il communiquait les constatations au GSR, n’a pas pris de mesures correctives, et n’a pas veillé à ce que le gestionnaire désigné s’acquitte de ses fonctions en matière d’assurance de la qualité.

    De plus, le cycle de vérifications planifiées du programme d’assurance qualité se terminait à l’exercice 2019-2020 et était donc obsolète depuis plus de 3 ans au moment de l’événement.

    L’enquête a aussi permis de révéler que la fréquence des visites sur place, soit 2 visites par an selon le manuel du SGS de CYNC, n’avait pas été respectée. Ces visites sont essentielles pour établir une relation directe en phase avec les valeurs des communautés autochtones qui privilégient les interactions en personne. De plus, l’absence de vérifications régulières et de visites sur place augmente le risque que certains problèmes opérationnels ou de sécurité ne soient pas détectés et qu’ils persistent.

    Toutes ces lacunes en matière de planification et gestion de la sécurité constituent des éléments nuisibles autant à la conformité réglementaire qu’à la sécurité des opérations à CYNC.

    Fait établi quant aux causes et aux facteurs contributifs

    N’ayant pas suivi son programme d’assurance de la qualité, l’exploitant de l’aéroport n’a pas décelé ses propres problèmes de gestion des risques et de SGS. Ainsi, ces lacunes n’ont pas été corrigées et des dangers, tels que du personnel non formé laissé sans supervision adéquate, n’ont pas été décelés et ont persisté.

    2.3.5 Lacunes relatives aux examens de gestion du système de gestion de sécurité

    L’enquête a permis de mettre en lumière que les examens de gestion des exercices 2019-2020, 2021-2022 et 2022-2023 n’avaient pas été effectués et que celui pour l’exercice 2020-2021 n’avait pas été approuvé par le GSR.

    L’absence d’examen de gestion devrait être, pour le GSR, un indicateur clair qu’un SGS n’est pas efficace. Ces examens, qui devraient être effectués au moins une fois par an, permettent au GSR d’évaluer l’efficacité du SGS, de son organisation, tant sur le plan opérationnel (grâce aux rapports consignés dans le système, aux vérifications ou autres commentaires) que sur le plan administratif.

    Fait établi quant aux risques

    Si les examens de gestion ne sont pas présentés au GSR, celui-ci ne peut pas allouer les ressources nécessaires au maintien d’un SGS efficace ni évaluer dans quelle mesure le personnel comprend ses rôles et responsabilités dans le cadre de ce système de gestion et s’il s’en acquitte adéquatement. Il y a ainsi un risque que la sécurité ne soit pas gérée de façon adéquate pour maintenir un niveau de risque acceptable.

    2.4 Surveillance de l’Aviation civile de Transports Canada

    En tant qu’organisme de réglementation et d’application de la loi pour l’aviation civile au Canada, TCAC exerce, entre autres, une surveillance des aéroports qui est essentielle pour que les exploitants d’aéroports, quels qu’ils soient, adhèrent aux normes et à la réglementation en vigueur.

    Lorsque des non-conformités à des règles de conduite sont relevées au cours d’une activité de surveillance, l’exploitant de l’aéroport doit présenter un PMC à TCAC, qui accepte ou non les différentes mesures proposées. TCAC doit aussi assurer le suivi des différentes mesures. Si elles ne sont pas mises en œuvre ou ne sont pas efficaces, TCAC peut demander un autre PMC ou une version corrigée du PMC initial, accorder un délai supplémentaire pour la mise en œuvre du PMC, prendre des mesures d’application de la loi (comme imposer une amende) et enfin prendre des mesures relatives au certificat d’exploitation (par exemple, la suspension du certificat).

    2.4.1 Activités de surveillance de l’aéroport de Wemindji

    Selon l’information recueillie au cours de l’enquête, TCAC a exercé différentes activités de surveillance à l’égard de l’exploitant de CYNC.

    En juin 2016, TCAC a terminé son évaluation de la phase IV du SGS de l’aéroport, soit la dernière phase d’évaluation du SGS, et a publié son rapport en mars 2017. Le rapport faisait état de 15 constatations. Après 2 versions successives du PMC, toutes les mesures à court et à long terme proposées par CYNC ont été acceptées par TCAC en mars 2018.

    En octobre 2019, TCAC a effectué une inspection de conformité à CYNC et a noté que le SGS progressait bien alors que le suivi pour l’évaluation de la phase IV n’était pas terminé. En effet, c’est seulement en janvier 2020 que TCAC a clos l’évaluation de la phase IV du SGS de CYNC, tout en indiquant qu’il restait encore des lacunes : le programme d’assurance de la qualité n’était pas suivi dans son ensemble et aucune procédure n’était prévue pour la mise à jour des manuels.

    Entre 2020 et septembre 2023, la surveillance de TCAC s’est limitée à 2 inspections ciblées effectuées à distance pour savoir quelles répercussions avait la pandémie de COVID-19 sur les opérations de CYNC. Selon les 2 rapports produits en 2020 et 2021, l’aéroport n’a pas ressenti de pressions particulières pendant cette période.

    Enfin, en septembre 2023, TCAC a entrepris une inspection de processus du programme d’assurance de la qualité de CYNC, qui a révélé que plusieurs lacunes soulevées en 2016 à l’occasion de l’évaluation de la phase IV étaient toujours présentes. Parmi elles :

    • l’absence de PMC à la suite des vérifications opérationnelles et du SGS effectuées par un tiers indépendant dans le cadre du programme d’assurance de la qualité de CYNC;
    • l’absence d’examens de gestion pour les exercices 2019-2020 et 2021-2022;
    • l’absence d’approbation de l’examen de gestion de 2020-2021.

    2.4.2 Lacunes relatives à la surveillance de l’aéroport de Wemindji

    L’enquête a permis de révéler que même si des activités de surveillance de CYNC ont bel et bien été effectuées par TCAC, un certain nombre de lacunes importantes liées au SGS de l’aéroport ont persisté pendant des années, et ce, parce que les mesures et sanctions prévues dans les politiques et procédures de surveillance de TCAC n’étaient pas appliquées à la surveillance de CYNC. Depuis la mise en œuvre obligatoire du SGS en 2016, la récurrence des lacunes constatées, comme l’application incomplète du programme d’assurance qualité, l’absence d’évaluation des risques relatifs au roulement de personnel et l’absence partielle d’examens de gestion, démontre que le SGS était inefficace.

    TCAC dispose de plusieurs moyens pour inciter les exploitants d’aéroports à se conformer aux normes et à respecter la législation. TCAC aurait pu, par exemple, imposer des amendes pour les non-conformités ne posant pas un risque élevé ou immédiat pour la sécurité aérienne, comme le non-respect d’éléments du SGS. De même, TCAC aurait pu resserrer sa surveillance en augmentant la fréquence des inspections.

    Cependant, la situation de CYNC est particulière : Transports Canada (TC) étant lui-même le titulaire du certificat d’aéroport de CYNC, il est à la fois l’exploitant d’aéroport et l’organisme de réglementation et de surveillance. L’information recueillie au cours de l’enquête a révélé que, dans ce contexte, l’imposition de mesures et de sanctions n’était pas considérée comme une option réaliste.

    Sans l’imposition de mesures et de sanctions adaptées, la surveillance réglementaire n’est pas efficace lorsque les non-conformités sont persistantes et récurrentes malgré les tentatives de correction, ce qui compromet la sécurité des opérations aéroportuaires et des opérations aériennes en général. La mise en œuvre ferme et claire de moyens coercitifs est essentielle pour assurer le respect des lois et règlements régissant les aéroports, quel que soit leur exploitant.

    Fait établi quant aux causes et aux facteurs contributifs

    TCAC n’a pas pris les mesures appropriées requises par ses propres directives, comme des mesures d’application de la loi ou des mesures relatives au certificat d’exploitation, pour s’assurer que l’exploitant de l’aéroport se conformait aux exigences réglementaires. Par conséquent, le SGS inefficace de l’aéroport et la gestion insuffisante des risques ont persisté et, le jour de l’événement, les exigences du plan d’entretien hivernal de l’exploitant de l’aéroport n’ont pas été respectées.

    La présente enquête a porté uniquement sur CYNC. L’enquête n’a pas déterminé si les lacunes de SGS identifiées ici étaient propres à CYNC ou si elles étaient répandues parmi les autres aéroports exploités par TC.

    3.0 Faits établis

    3.1 Faits établis quant aux causes et aux facteurs contributifs

    Il s’agit des facteurs qui ont causé l’événement ou qui y ont contribué.

    1. Le conducteur de véhicule s’est retrouvé à effectuer des tâches et prendre des décisions pour lesquelles il n’était pas formé et n’avait pas l’expérience ni les connaissances nécessaires. Ainsi, il a déneigé la piste partiellement et laissé des andains de neige réduisant sa largeur asymétriquement sur toute sa longueur, ce qui n’a pas été mentionné dans l’information destinée au NOTAM sur l’état de la surface de la piste.
    2. En raison de l’absence de supervision des activités de déneigement le jour de l’événement, la piste est restée dégagée partiellement sans que le NOTAM sur l’état de la surface de la piste le mentionne, et personne n’a constaté ni corrigé la situation dangereuse.
    3. Sans aucune mention de la largeur réduite de la piste ni des andains dans le NOTAM sur l’état de la surface de la piste, l’équipage de conduite avait formé un modèle mental d’une piste sans encombre qui a pu être renforcé par l’atterrissage normal du vol précédent. Ainsi, l’équipage de conduite n’a pu prendre les mesures appropriées en réponse aux conditions réelles sur la piste.
    4. Lors de l’atterrissage, l’appareil a touché la piste légèrement décalé sur la gauche de l’axe de piste, et le train d’atterrissage principal et l’hélice de gauche ont heurté un andain de neige qui se trouvait sur la piste à 23 pieds du bord. L’appareil a alors fait une embardée et est sorti de la piste pour s’immobiliser à environ 45 pieds du bord.
    5. L’absence de gestion continue et efficace des risques relatifs au roulement de personnel a conduit à une situation où le niveau de risque associé au manque d’expérience et de connaissances du personnel à tous les niveaux de l’organisation n’a pas été abaissé à un niveau acceptable par des mesures d’atténuation, ce qui ultimement a mené à un déneigement de la piste et à une communication de l’information destinée au NOTAM non conformes aux exigences du plan d’entretien hivernal.
    6. N’ayant pas suivi son programme d’assurance de la qualité, l’exploitant de l’aéroport n’a pas décelé ses propres problèmes de gestion des risques et de système de gestion de la sécurité. Ainsi, ces lacunes n’ont pas été corrigées et des dangers, tels que du personnel non formé laissé sans supervision adéquate, n’ont pas été décelés et ont persisté.

    1. L’Aviation civile de Transports Canada n’a pas pris les mesures appropriées requises par ses propres directives, comme des mesures d’application de la loi ou des mesures relatives au certificat d’exploitation, pour s’assurer que l’exploitant de l’aéroport se conformait aux exigences réglementaires. Par conséquent, le système de gestion de la sécurité inefficace de l’aéroport et la gestion insuffisante des risques ont persisté et, le jour de l’événement, les exigences du plan d’entretien hivernal de l’exploitant de l’aéroport n’ont pas été respectées.

    3.2 Faits établis quant aux risques

    Il s’agit des facteurs dans l’événement qui présentent un risque pour le système de transport. Ces facteurs peuvent, ou non, avoir causé l’événement ou y avoir contribué, mais ils pourraient présenter un risque dans le futur.

    1. Si un pilote constate une situation ou une condition dangereuse ou hors norme sans la rapporter, il y a un risque accru d’accident.
    2. Si des non-conformités réglementaires relatives aux systèmes de gestion de la sécurité ne sont pas corrigées, les systèmes en question pourraient être inefficaces, ce qui augmenterait le risque que la sécurité opérationnelle et la sécurité aérienne soient compromises.
    3. Si les ressources allouées au maintien d’un système de gestion de la sécurité sont insuffisantes, l’efficacité du système en question et sa capacité à identifier, évaluer et atténuer les risques liés aux opérations pourraient être compromises.
    4. Si la documentation de référence n’est pas mise à jour, il y a un risque que les procédures décrites soient obsolètes, ce qui peut mener à des consignes erronées ou inadaptées pouvant compromettre la sécurité.
    5. Si les examens de gestion ne sont pas présentés au gestionnaire supérieur responsable, celui-ci ne peut pas allouer les ressources nécessaires au maintien d’un système de gestion de la sécurité efficace ni évaluer dans quelle mesure le personnel comprend ses rôles et responsabilités dans le cadre de ce système de gestion et s’il s’en acquitte adéquatement. Il y a ainsi un risque que la sécurité ne soit pas gérée de façon adéquate pour maintenir un niveau de risque acceptable.

    4.0 Mesures de sécurité

    4.1 Mesures de sécurité prises

    Le Bureau n’est pas au courant de mesures de sécurité prises à la suite de l’événement à l’étude.

    Le présent rapport conclut l’enquête du Bureau de la sécurité des transports du Canada sur cet événement. Le Bureau a autorisé la publication de ce rapport le 21 janvier 2026. Le rapport a été officiellement publié le 28 janvier 2026.

    Annexes

    Annexe A — Organigramme de l’aéroport de Wemindji

    Image

    Source : BST